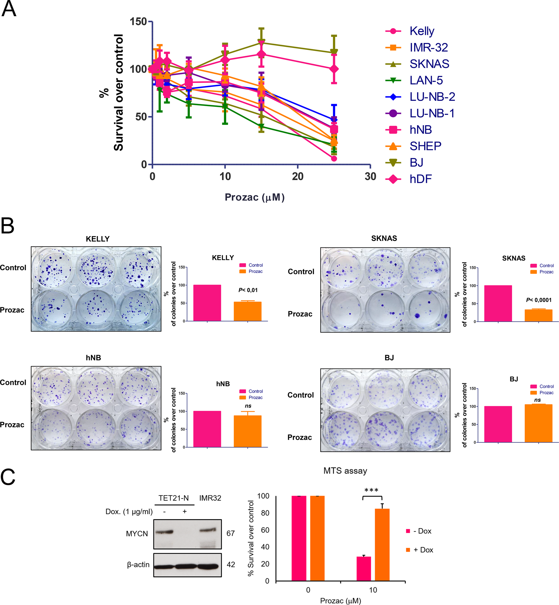
Fig. 2: Prozac causes short and long-term inhibition of neuroblastoma cell lines.

a MTS assays. The MYCN amplified (Kelly IMR32, LAN5, LU-NB-1, LU-NB2), non-amplified (SHEP, SKNAS, hNB) neuroblastoma cell lines were exposed to increasing concentrations of Prozac for 72 h. Normal human dermal fibroblasts (hDF) or immortalised, non-tumourigenic human fibroblasts (BJ) were also exposed to Prozac and served as controls. Each point indicates the average value of four experiments ± SEM. b Colony assays. Kelly and SKNAS cells were plated and cultured in the presence or absence of Prozac (10 mM) and the emerging colonies were visualised after 3 weeks in culture with crystal violet and counted. Bars indicate average colony numbers from three independent experiments each performed in triplicate. Error bars indicate SEM. The patient-derived cells LU-NB-1, LU-NB-2 have been established and characterised in the laboratory of Daniel Bexell as described previously24,25. hNB cells were isolated from a tumour metastasised in the neck of a 3-year-old male patient in 201126. Cell lines SK-N-AS, IMR32, Kelly, SHEP, LA-N-5 were obtained from the American Type Culture Collection (Teddington, Middlesex, UK). All cell lines were cultured <3 months after resuscitation. The cells were cultured according to manufacturer’s instructions, using a medium supplemented with 10% heat-inactivated fetal bovine serum (FBS; Invitrogen), l-glutamine, 100 units/ml penicillin, and 100 μg/ml streptomycin (Sigma-Aldrich Corporation, St. Louis, MO, USA), and incubated at 37 °C in humidified air with 5% CO2. MTT [3-(4,5-dimethyldiazol-2-yl)-2,5-diphenyl tetrazolium bromide] (Sigma-Aldrich). Cells were seeded into 96-well plates at a density ranging from 3,5 × 103 to 5 × 103 cells/well in 200 μl of complete culture medium in the presence or absence of Fluoxetine (Fluoxetine hydrocloride, sc-201125, Santa Cruz Biotechnology). At the end of the experiment, cells were incubated with 100 μl of MTT solution (0.5 mg/ml of MTT in serum free medium) for 2 h at 37 °C. After removal of the MTT solution, cells were incubated with 100 μl of dimethyl sulfoxide (DMSO) for 10 min and the optical density was measured at 570 nm using a multi-plate reader. All experiments were performed in triplicate. For colony forming assays, cells were seeded into six-well plates at a density ranging from 1 × 102 to 8 × 102 cells/well. Cells were left to attach for 48 h, after which 10 μM Fluoxetine was added three times per week. At the end of the experiment, colonies were washed twice with cold PBS, fixed with cold methanol for 10 min in ice and then stained with crystal violet 0.5% for 10 min at room temperature. Colonies were stained after 3 (Kelly, SKNAS) or 2 (BJ, hNB) weeks. Only colonies containing >50 cells were counted. All data are expressed as means ± SE. Statistical significance between different test conditions was determined using Student t test. Probability values <0.05 were considered significant. c Prozac inhibits neuroblastoma cells in a MYCN-dependent manner. Left panel; western blot analysis showing the expression of MYCN in the presence (MYCN off) or absence (MYCN on) of doxycycline. Beta actin was used as loading control. Antibody used were: MYCN antibody, Santa Cruz sc-53993, dilution 1:200; β-actin, Cell Signaling, dilution 1:1000. Right panel; quantification of metabolic activity (MTS assay) of TET21N cells expressing (−Dox) or non-expressing MYCN (+Dox) in the presence of Prozac. *** Student t test p < 0.001 n = 3.