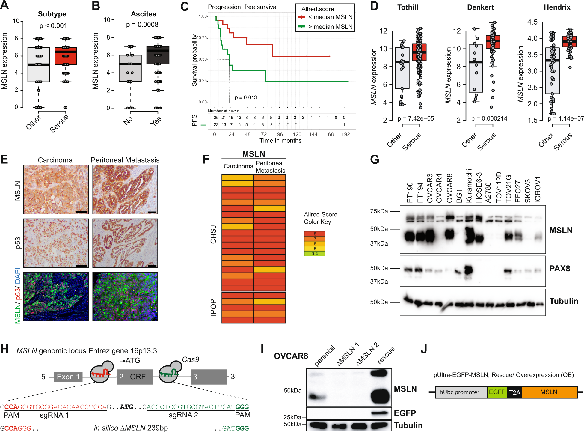
Fig. 1: MSLN expression levels are associated with poor prognosis of ovarian cancer, and development of MSLN edited models to explore this outcome.
From: Regulation of invasion and peritoneal dissemination of ovarian cancer by mesothelin manipulation

a Boxplot showing a significantly higher MSLN expression in EOC of the serous subtypes (n = 124 cores) compared with other subtypes (n = 102 cores) for 48 EOC patients, p value calculated by Student’s t test. b Boxplot showing a significant association between the higher levels of MSLN expression and the presence of ascites at primary diagnosis in EOC patients; No, n = 32 cores; Yes, n = 124 cores; p value calculated by Student’s t test. c Kaplan-Meier curve for progression-free survival (PFS) of the 48 EOC patients stratified on MSLN expression according to the median cut-off, p value calculated by log rank test. d Boxplots showing a significantly higher MSLN expression in the serous subtypes compared with other subtypes of EOC in Tothill (n = 277), Denkert (n = 80) and Hendrix (n = 99) data sets, p values were calculated by Student’s t test. e Representative immunocytochemistry and immunofluorescence images for MSLN and p53 in primary and matched peritoneal metastasis of HGSC. Scale bar 100 µm and 20 µm for immunocytochemistry and immunofluorescence images, respectively. f MSLN immunocytochemistry results from primary and matched peritoneal metastasis of HGSC, in 19 cases from Centro Hospitalar de São João (CHSJ) and 5 cases from Portuguese Oncology Institute of Porto (IPOP). g Western blot data for PAX8 and MSLN expression in human cell lines: fallopian tube secretory epithelial cells (FT190 and FT194), ovarian cancer (OVCAR3, OVCAR4, OVCAR8, BG1, Kuramochi, A2780, TOV112D, TOV21G, EFO27, SKOV3, and IGROV1) and human ovarian surface epithelial cell(s)(HOSE6–3). h Graphical representation of MSLN-editing using two different sgRNAs (red and green) targeting the exon 2, deleting a genomic locus up and downstream of the translation start site including a part of the open reading frame (ORF) of MSLN. i Representative Western blot shows loss of MSLN expression in OVCAR8 ΔMSLN clones and re-expression of EGFP and MSLN in ΔMSLN OVCAR8 cells after rescue/overexpression (rescue). j Depiction of the construct used to establish cell lines with stable expression of EGFP-MSLN.