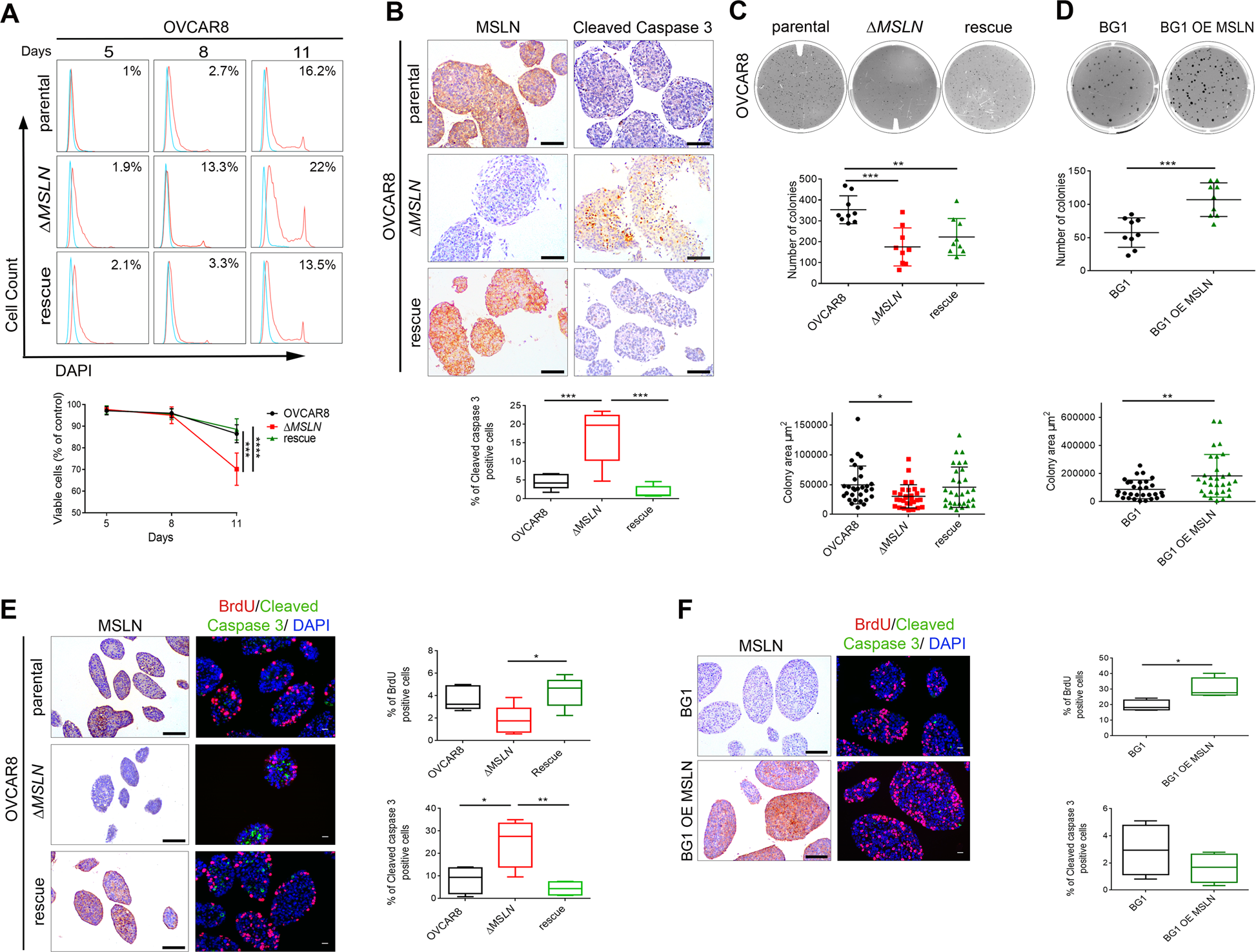
Fig. 2: MSLN drives anoikis resistance and anchorage-independent growth.
From: Regulation of invasion and peritoneal dissemination of ovarian cancer by mesothelin manipulation

a Histogram for cell-detachment-induced apoptosis (anoikis) for OVCAR8 cells. Unstained or negative control (blue) and percentage of DAPI stained cells (dead cells, red). The percentage in each histogram refers to the DAPI positivity. Line chart showing the percentage of viable cells–DAPI negative cells, between day 5 and day 11. b Representative immunocytochemistry images for cleaved caspase 3 and MSLN of OVCAR8 cells cultured for 11 days in low adhesion conditions. Boxplots showing the percentage of cleaved caspase 3 positive cells. c and d Representative wells from anchorage-independent cell growth assay and dot blots showing the quantification of number (n = 9 wells) and area of cell colonies (n = 30 colonies) for OVCAR8 (c) and BG1 (d) cells. e, f Representative immunocytochemistry and immunofluorescence images for MSLN, BrdU and cleaved caspase 3 of OVCAR8 (e) and BG1 (f) cell colonies obtained from soft agar assays. Boxplots showing the quantification of BrdU and cleaved caspase 3 positive cells. Quantification of BrdU and cleaved caspase 3 positive cells was done using QuPath software. Dot blots and line charts are shown as mean ± SD and boxplots are shown as median and interquartile range of 3 (a, c, d, e and f) or 2 (b) independent experiments. p values were calculated by two-way ANOVA followed by Turkey’s multiple comparison test (a), one-way ANOVA followed by Turkey’s multiple comparison test (b, c, and e) and unpaired, two-tailed-t test (d, f) (*p < 0.05, **p < 0.01, ***p < 0.001, ****p < 0.0001). Scale bar 100 µm for immunocytochemistry images and 20 µm for immunofluorescence images. OE, overexpression.