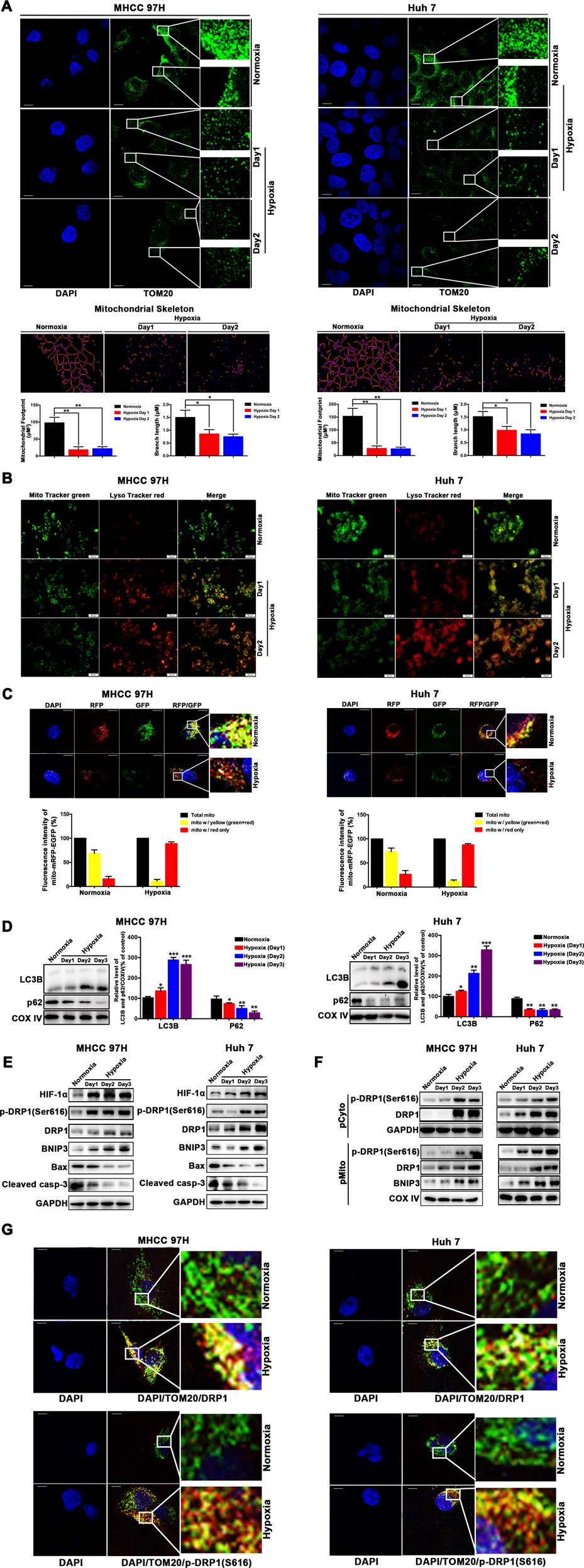
Fig. 1: DRP1-mediated mitochondrial fission and mitophagy were activated in hypoxia-surviving HCC cells.

a HCC cells surviving the hypoxic condition showed a distinctly fragmented mitochondrial morphology under a confocal microscopy. The mitochondrial skeleton morphologies were analyzed using an ImageJ macro tool. After exposed to hypoxia for 1 day or 2 days, MHCC97H and Huh7 cells were immunostained with specific antibody to the outer mitochondrial membrane 20 (TOM20) (green). Nuclei were counter-stained with DAPI. Scale bar 10 μM. b Immunofluorescence analysis showed an increase in colocalization (yellow puncta) of lysosomes (Lyso Tracker Red) and mitochondria (Mito Tracker Green). The yellow puncta indicated mitochondria-containing autolysosomes. c Analyses of the fluorescence signal of MHCC97H and Huh7 cells from a dual fluorescence reporter (mito-mRFP-EGFP plasmid) after exposed to hypoxia for 2 days indicated the visual analysis of mitophagic flux under a confocal microscopy (yellow color, no mitophagy; red color, mitophagy. Scale bar 10 μM. d LC3B and p62 protein in mitochondrial fraction in HCC cells during hypoxia was measured by western blot analysis. e Hypoxia-inducible factor-1α (HIF-1α), DRP1, phosphorylation (Ser616) of DRP1, BNIP3, Bax and cleaved caspase-3 (cleaved casp-3) in hypoxia-surviving HCC cells was assessed by western blot analysis. f DRP1, phosphorylation (Ser616) of DRP1 and BNIP3 were determined by western blot analysis of cytosolic and mitochondrial fractions (pCyto, purified cytosolic; pMito, purified mitochondria). g MHCC97H and Huh7 cells were exposed to hypoxia for 2 days, and confocal immunofluorescence showed mitochondrial translocation of Drp1 and phosphorylation (Ser616) of DRP1 as indicated by immunostaining with specific antibodies to DRP1 (red) or phospho-Drp1 (Ser616) (red) and TOM20 (green). Nuclei were counter-stained with DAPI. In the zoomed images, the yellow color indicates DRP1 or phospho-DRP1 (Ser616) in mitochondria. Scale bar 10 μM. *P < 0.05, **P < 0.01, ***P < 0.001.