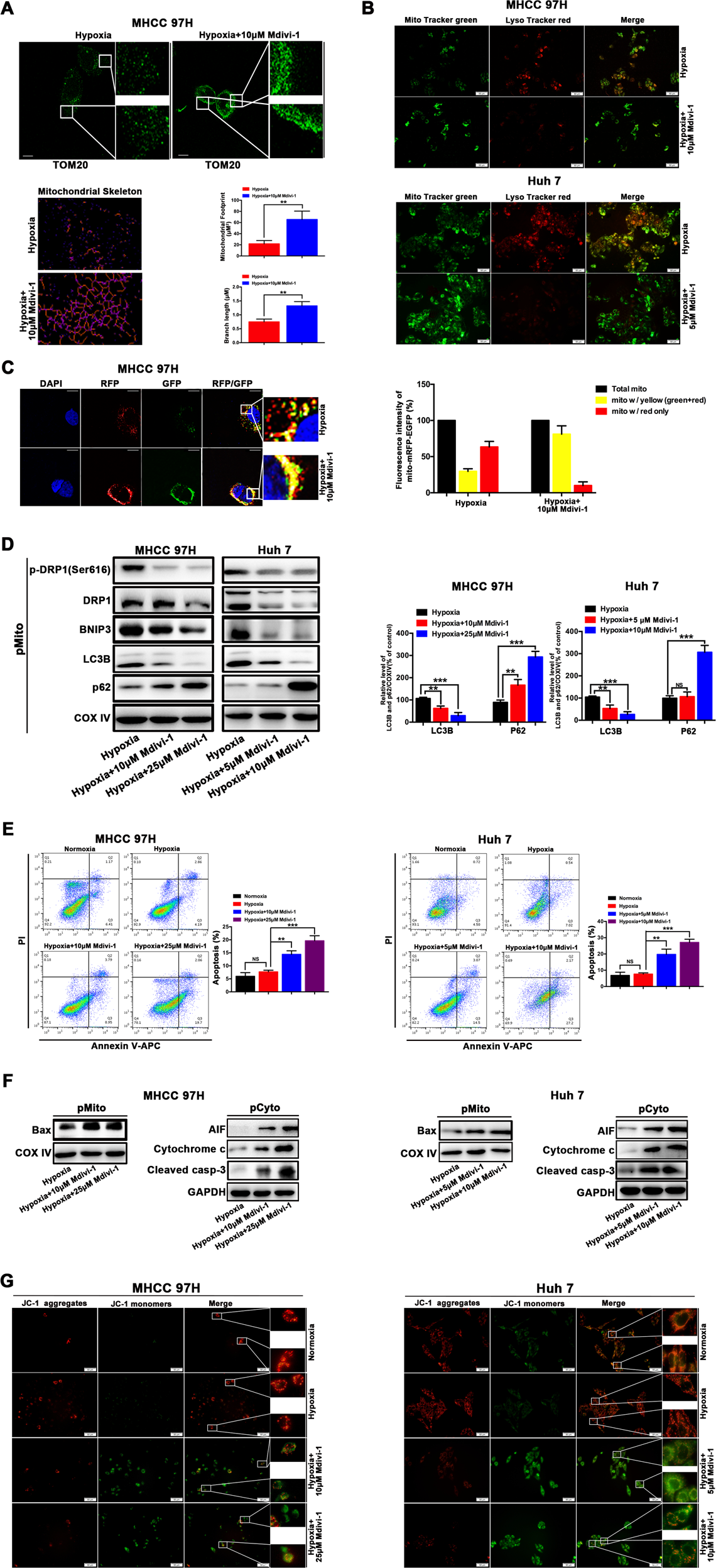
Fig. 2: Blocking DRP1-mediated mitochondrial fission and mitophagy increased mitochondrial apoptosis of HCC cells in the setting of hypoxia.

a–c Mdivi-1 suppressed the hypoxia-induced mitochondrial fission and mitophagy in HCC cells by the increased normal tubular mitochondrial morphology indicated by immunostaining with specific antibody to the outer mitochondrial membrane 20 (TOM20), reduction of yellow puncta shown by colocalization of lysosomes (Lyso Tracker Red) and mitochondria (Mito Tracker Green), and the reduced in visual analysis of mitophagic flux indicated by a dual fluorescence reporter (mito-mRFP-EGFP plasmid). Scale bar 10 μM. The mitochondrial skeleton morphologies were analyzed using an ImageJ macro tool. d Mdivi-1 inhibited mitochondrial translocation of DRP1 and phospho-DRP1 (Ser616), resulting in reduced BNIP3 and LC3B, and increased p62 in mitochondrial fraction, as determined by western blot analysis of mitochondrial fractions. e Mdivi-1 increased apoptosis of HCC cells during hypoxia as measured by flow cytometry and using Annexin V/PI staining. f Mdivi-1 induced the mitochondrial increase of Bax and promoted cytochrome c and apoptosis-inducing factor (AIF) release from mitochondria to cytosol, and an increase of cleaved caspase-3 (cleaved casp-3) in cytosol, as shown by western blot analysis of cytosolic and mitochondrial fractions (pCyto, purified cytosolic; pMito, purified mitochondria). g Mdivi-1 treatment resulted in the change of mitochondrial membrane potential as indicated by the red fluorescence and green fluorescence using JC-1 staining. Red fluorescence: JC-1 aggregates, Green fluorescence: JC-1 monomers. *P < 0.05, **P < 0.01, *** P < 0.001.