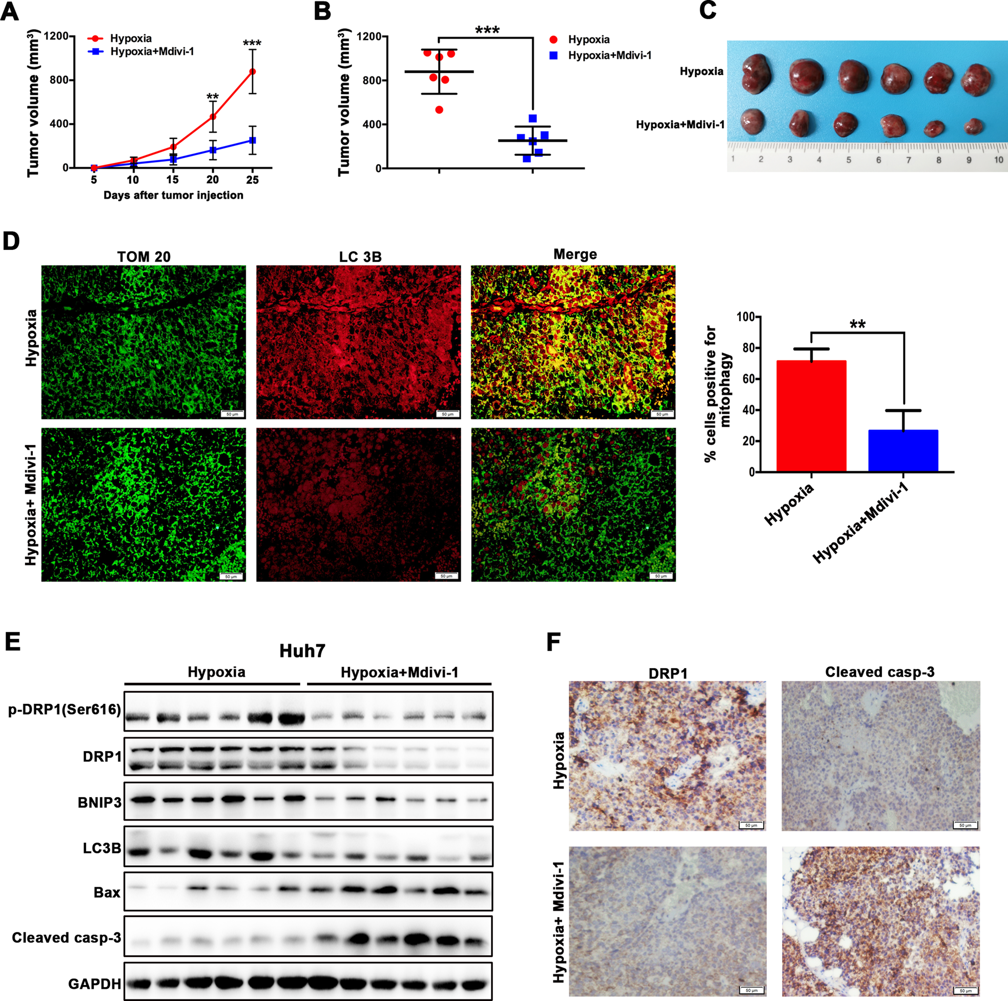
Fig. 4: DRP1 inhibitor Mdivi-1 suppressed the in vivo growth of hypoxia-treated HCC cells.

a–c Compared with the control group, Mdivi-1 administration inhibited in vivo tumor growth of hypoxic HCC cells as indicated by tumor growth rate and tumor size. d In the Mdivi-1 treatment group, mitophagy was significantly blocked by Mdivi-1 as indicated by immunofluorescence using colocalization with TOM20 (green) and LC3B (red). In the zoomed images, the yellow puncta indicated the mitophagy. e In the Mdivi-1 treatment group, the expressions of mitophagy-related proteins DRP1, phospho-DRP1 (Ser616), BNIP3, LC3B was significantly decreased and apoptotic proteins Bax and cleaved caspase-3 were markedly increased. f The level of DRP1 and cleaved caspase-3 were validated using immunohistochemistry staining, the result showed that DRP1 was remarkably inhibited, whereas cleaved caspase-3 was upregulated in tumors of Huh7 cells + Mdivi-1 group. *P < 0.05, **P < 0.01, ***P < 0.001.