Fig. 2: LIMK2 facilitates metastatic attributes of triple-negative breast cancer (TNBC) cells.
From: LIMK2 promotes the metastatic progression of triple-negative breast cancer by activating SRPK1

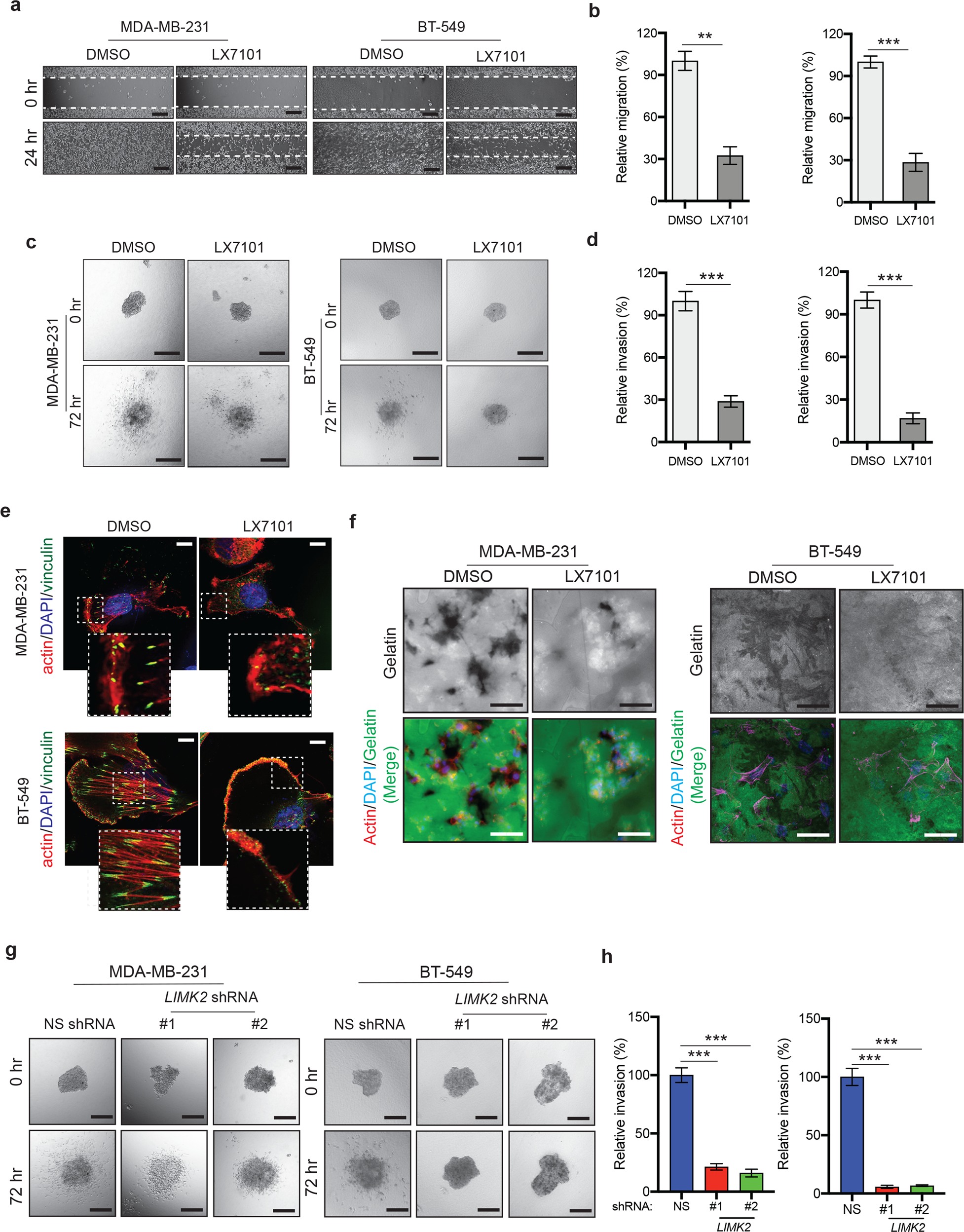
a MDA-MB-231 and BT-549 cells treated with the vehicle or LX7101 (5 μM) were analyzed using a wound healing assay. Representative images at the indicated times are shown. Scale bar, 250 µm. b Relative migration (%) calculated from the data presented in a. c MDA-MB-231 and BT-549 cells treated with the vehicle or LX7101 (5 μM) were analyzed using a 3D spheroid invasion assay. Representative images at the indicated times are shown. Scale bar, 250 µm. d Relative invasion (%) calculated from the data presented in c. e MDA-MB-231 and BT-549 cells were stained with phalloidin (red), vinculin (green), and DAPI (blue) after treatment with the vehicle or LX7101. Scale bar, 5 µm. f Extracellular matrix degradation capacity of MDA-MB-231 and BT-549 cells treated with the vehicle or LX7101 (5 μM) was analyzed using the gelatin degradation assay. Cells were stained with phalloidin (red) and DAPI (blue). Gelatin (green) degradation appears as black areas. Representative images are shown. Scale bar, 500 µm. g 3D spheroid invasion assay in MDA-MB-231 and BT-549 cells expressing LIMK2 shRNA. Representative images at the indicated times are shown. Scale bar, 250 µm. h. Relative invasion (%) calculated from the data presented in g. Data are represented as the means ± SD. **P < 0.01; ***P < 0.001.