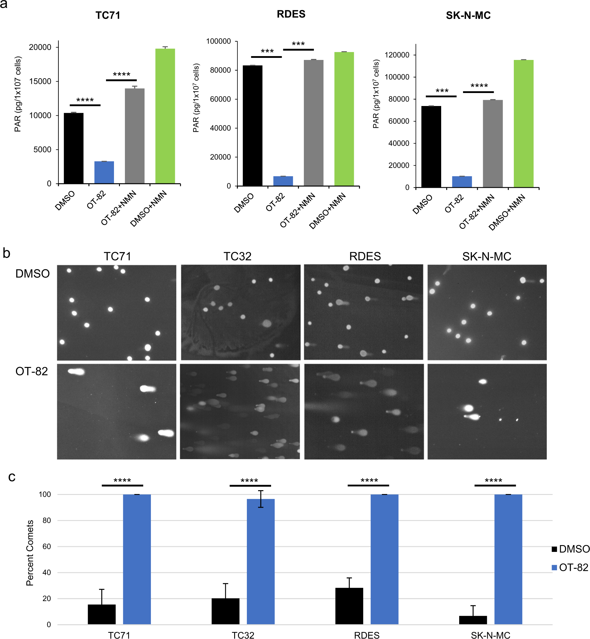
Fig. 2: OT-82 treatment results in decreased PARP activity and increased DNA damage in EWS cells.

a PAR levels in EWS cell lines treated with DMSO or OT-82 (5 nM) in the presence or absence of 1 mM NMN for 24 h. Triple asterisks (***) denote p < 0.001, quadruple asterisks (****) denote p < 0.0001. b Comet assay representative images of EWS cells treated with DMSO or OT-82 (5 nM) for 72 h. c Quantification of images represented in panel b. quadruple asterisks (****) denote p < 0.0001.