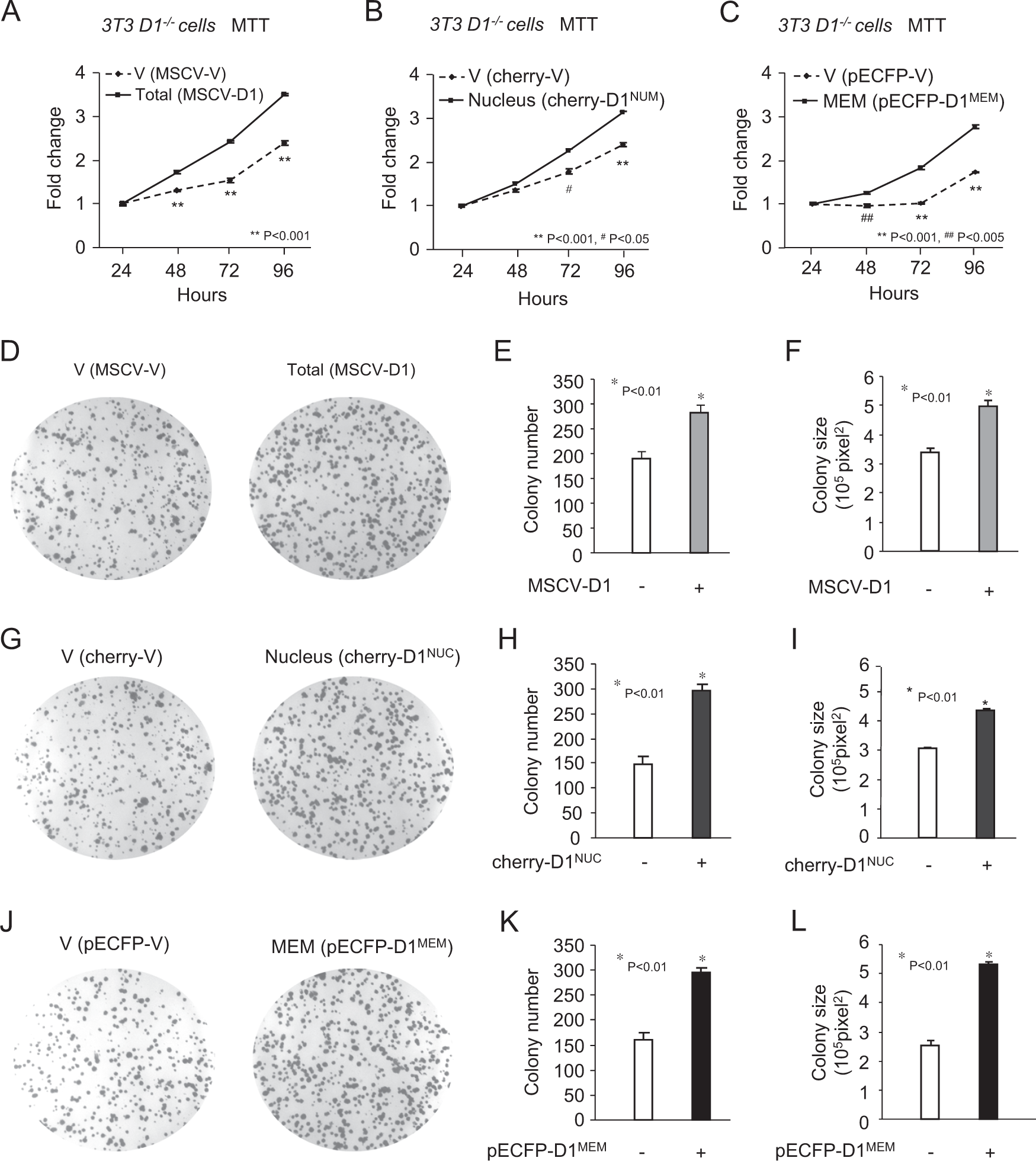
Fig. 5: Membrane-associated cyclin D1 is sufficient for the induction of both the size and number of new colonies formed.
From: The membrane-associated form of cyclin D1 enhances cellular invasion

a Cyclin D1−/− 3T3 cells rescued with expression encoding either cyclin D1WT or (nuclear localized cyclin D1 (cherry-D1NUC) or membrane associated cyclin D1 (pECFP-D1 MEM) were analyzed for (a–c), cellular proliferation determined by the MTT assay or (d–l), colony formation assays. The data are shown for either the colony number or colony size as mean ± SEM for N = 5 separate experiments. Statistical analysis was conducted using the student t test, and the P value is shown in the figure.