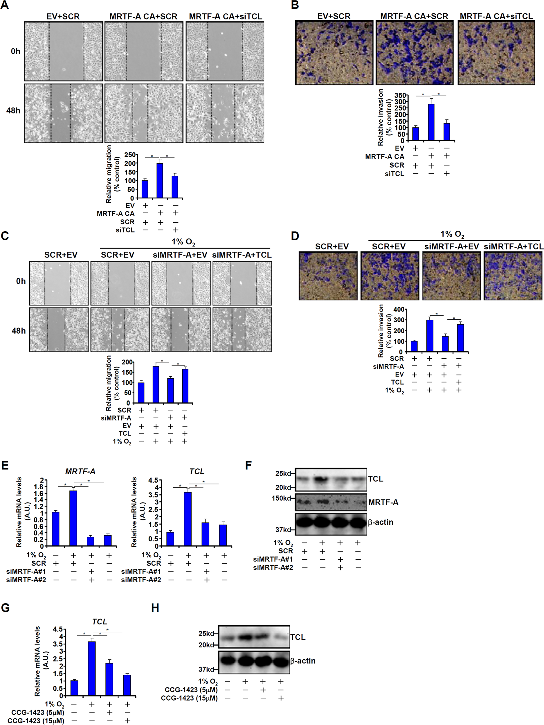
Fig. 2: MRTF-A contributes to CRC cell migration and invasion by regulating TCL expression.

a A constitutively active (CA) MRTF-A was transfected into HT-29 cells with or without siRNA targeting TCL. Cell migration was measured by scratch wound healing assay and quantified by Image Pro as described in Methods. b A constitutively active (CA) MRTF-A was transfected into HT-29 cells with or without siRNA targeting TCL. Cell migration was measured by transwell assay and quantified by Image Pro as described in Methods. c HT-29 cells were transfected with siRNA targeting MRTF-A or scrambled siRNA (SCR) in the presence or absence of TCL followed by treatment with 1% O2 for 48 h. Cell migration was measured by scratch wound healing assay and quantified by Image Pro as described in Methods. d HT-29 cells were transfected with siRNA targeting MRTF-A or scrambled siRNA (SCR) in the presence or absence of TCL followed by treatment with 1% O2 for 48 h. Cell invasion was measured by transwell assay and quantified by Image Pro as described in Methods. e, f HT-29 cells were transfected with siRNA targeting MRTF-A or scrambled siRNA (SCR) followed by treatment with 1% O2 for 48 h. Gene expression levels were examined by qPCR and western. g, h HT-29 cells were treated with 1% O2 in the presence or absence of CCG-1423 for 48 h. Gene expression levels were examined by qPCR and western. Data represent averages of three independent experiments and error bars represent SEM.