Fig. 1: The VPS34 IN1 inhibitor has antileukemic activity against AML.
From: Antileukemic activity of the VPS34-IN1 inhibitor in acute myeloid leukemia

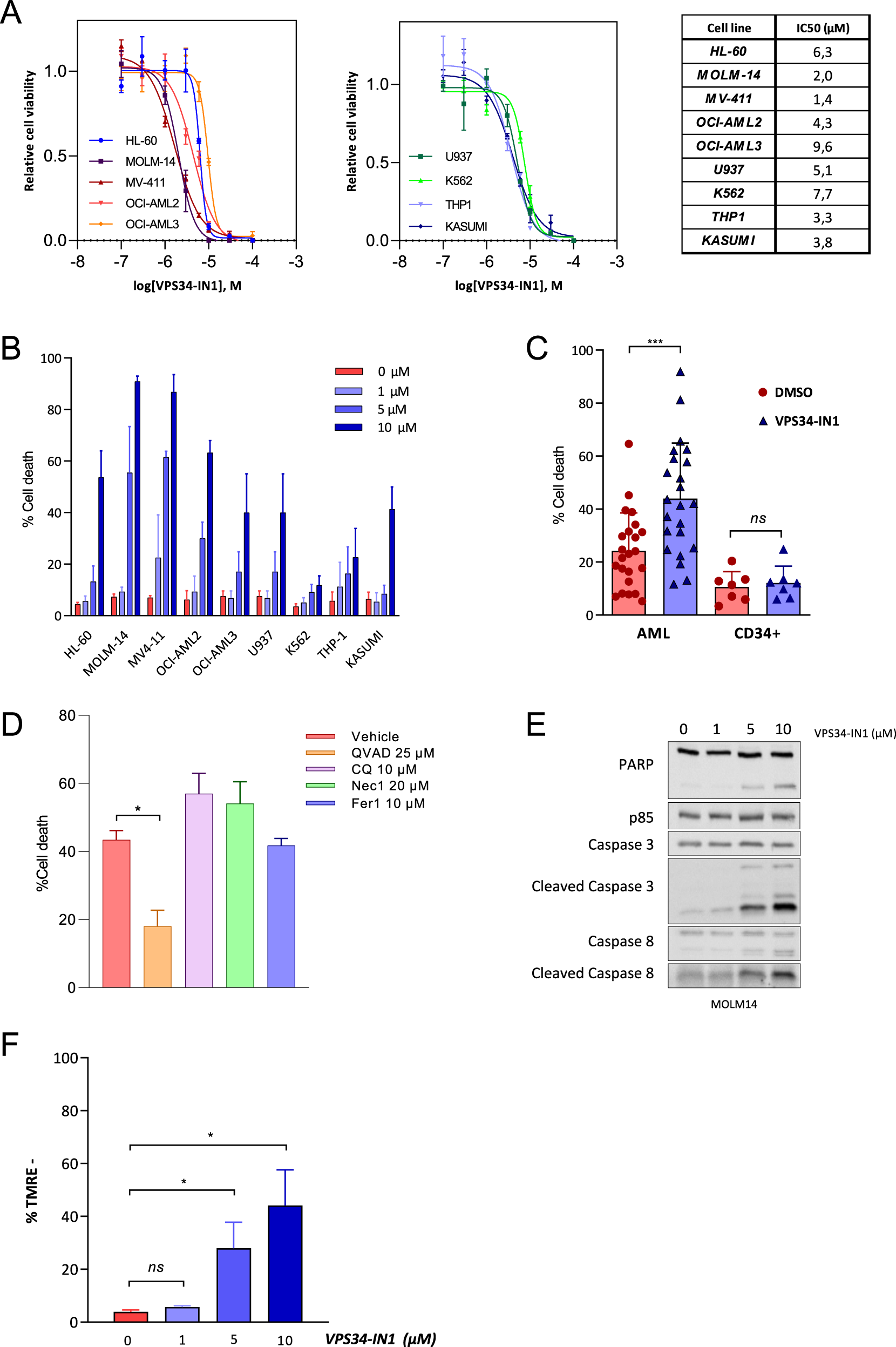
A AML cell lines were cultured for 48 h in the presence of VPS34-IN1 over a large concentration range and viability was quantified using the fluorescence-based Uptiblue assay. This enabled a determination of the IC50 values for VPS34-IN1; n = 3, error bars represent the standard deviation. B AML cell lines were cultured for 48 h with vehicle or 1, 5, or 10 µM of VPS34-IN1. Cell death was quantified by flow cytometry analysis of the percentage of annexin-V positive cells; n = 3, bars represent the standard error of the mean. C Primary AML cells from 23 newly diagnosed AML patients (Supplemental Table 1) were treated for 48 h with vehicle or 5 µM VPS34-IN1. Normal CD34+ hematopoietic progenitors from 6 allogenic bone marrow donors were cultured under similar conditions after positive sorting. Cell death was quantified by the percentage of annexin-V positive cells. Bars represent standard error of the mean. D Cell death (%) was quantified by flow cytometry analysis of the percentage of annexin-V positive cells for MOLM14 cells at 24 h post-VPS34-IN1 treatment (5 µM) with vehicle or ferrostatine-1 (10 µM), necrostatine-1 (20 µM), chloroquine (20 µM) or QVD-oph (25 µM); n = 3, errors bars represent the standard deviation. All other compounds were added to the medium 2 h before VPS34-IN1. E MOLM-14 cells were cultured for 48 h with vehicle or VPS34-IN1 at 1, 5, or 10 µM and western blot analysis was performed using antibodies directed against PARP, caspase-3, cleaved caspase-3, caspase-8, cleaved caspase-8, or p85. F MOLM-14 cells were cultured for 48 h with vehicle or VPS34-IN1 at 1, 5, or 10 µM and TMRE staining was performed to assess mitochondrial depolarization; n = 3, bars represent the standard error of the mean.