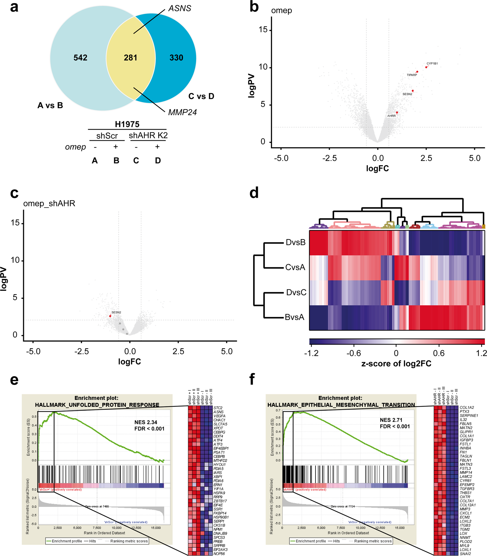
Fig. 3: AHR-regulated constitutive and ligand-activated gene expression patterns reveal association with stress response and epithelial–mesenchymal transition.
From: Functional screening identifies aryl hydrocarbon receptor as suppressor of lung cancer metastasis

a Venn diagram of differential gene expression analysis of H1975 cells with (shAHR-K2) and without knockdown of AHR (shScr), treated (+) or untreated (−) with omeprazole (omep, 200 µM) for 48 h. b Volcano plot displaying differentially expressed genes between omeprazole-treated and control (DMSO-treated) H1975 shScr cells (‘omep’ effect, ‘log PV’ = log-converted p-value; ‘log FC’ = log-converted fold change). c Volcano plot indicating differentially expressed genes between omeprazole-treated H1975 cells with and without knockdown of AHR (‘omep+shAHR’ effect, ‘log PV’ = log-converted p-value; ‘log FC’ = log-converted fold change). d Euclidean clustering was used to generate a heat map displaying patterns of differentially expressed genes (p < 0.05) upon omeprazole treatment. Experimental groups A–D were chosen as defined in (a). e Gene-set enrichment analysis (GSEA) revealed significant correlation of genes annotated with ‘Unfolded Protein Response’ in omeprazole-treated H1975 cells expressing shScr compared to the DMSO-treated control. f GSEA plot indicating that genes annotated with “Epithelial–Mesenchymal-Transition” are enriched in H1975 cells with AHR knockdown as compared to the shScr/AHR-proficient cells.