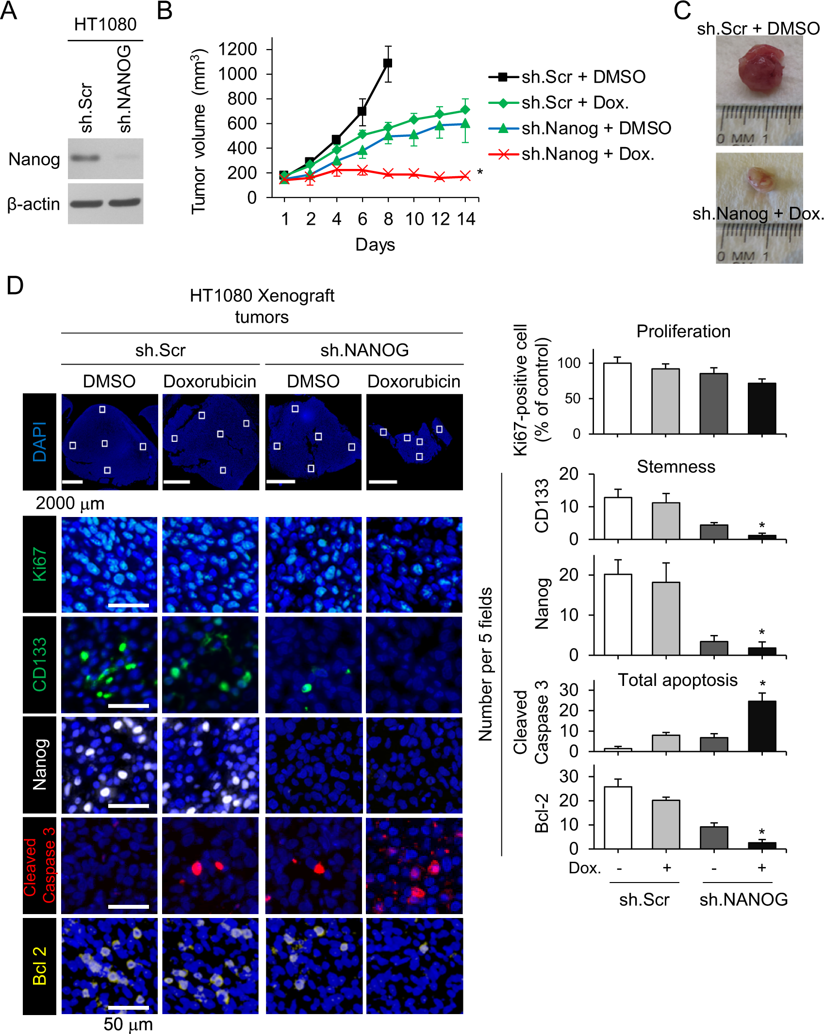
Fig. 4: Nanog knockdown restores sensitivity to chemotherapy in mouse xenograft models.
From: RETRACTED ARTICLE: PI3K/Akt pathway and Nanog maintain cancer stem cells in sarcomas

A Western blot of HT1080 cells transduced with sh.NANOG lentivirus for Nanog and β-actin. B Growth of HT1080 fibrosarcoma xenografts in athymic nude mice treated with sh.NANOG or sh.Scr and PBS or doxorubicin (Dox). C Photos of representative tumors. D Immunohistochemical analysis of tumors for Ki67 (green), CD133 (green), Nanog (white), cleaved caspase-3 (red), and Bcl-2 (yellow). Scale bar, 50 µm. *p < 0.01 compared to control.