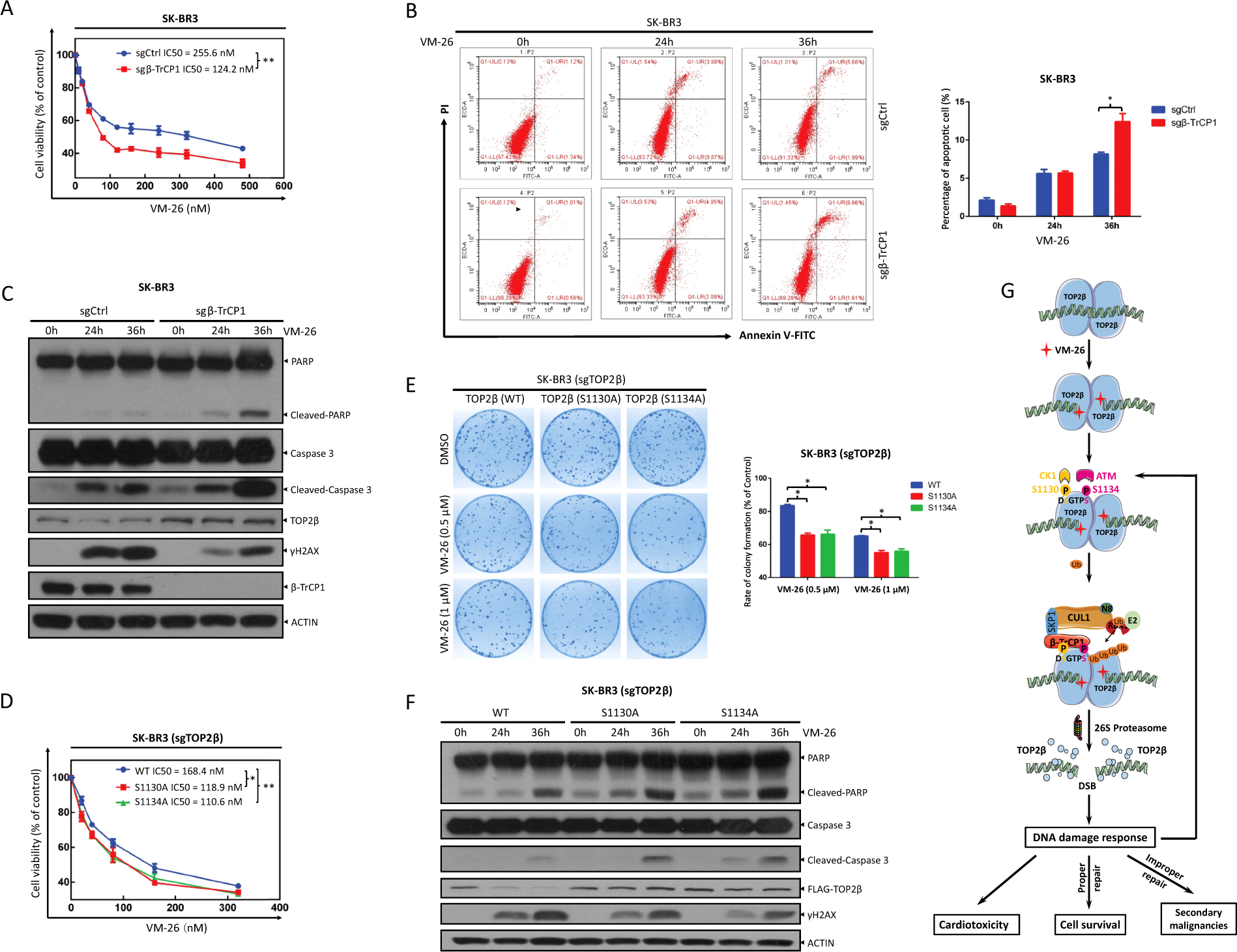
Fig. 7: Depletion of β-TrCP1 and expression of β-TrCP-resistant TOP2β mutants sensitize cells to VM-26.

a Depletion of β-TrCP1 sensitizes cells to VM-26. SK-BR3 cells plated in triplicate in 96-well plates were treated with various concentrations of VM-26 for 72 h and then subjected to an ATPlite assay. Data from three independent experiments are expressed as the mean ± SEM; **p < 0.01. b, c Depletion of β-TrCP1 promotes VM-26-induced cell apoptosis. SK-BR3 cells were treated with VM-26 for the indicated time periods and then subjected to FACS analysis to determine the apoptotic population (b, left, representative FACS profiles; right, the percentage of Annex V+ cells, mean ± SEM, n = 3, *p < 0.05) or IB with the indicated Abs (c). d–f Expression of β-TrCP-resistant TOP2β mutants sensitizes cells to VM-26. SK-BR3 cells depleted of endogenous TOP2β by sgRNA were transfected with TOP2β constructs and selected based on stable expression. Cells were then treated with VM-26 and then subjected to an ATPlite assay (d), clonogenic assay (e), and IB with the indicated Abs (f). For clonogenic assay, cells were pretreated with VM-26 (0.5 or 1 μM) for 1 h and cultured in fresh medium for 10 days. Data from three independent experiments are expressed as the mean ± SEM; *p < 0.05; **p < 0.01. g A model for SCFβ-TrCP-mediated degradation of TOP2β promotes cancer cell survival in response to chemotherapeutic drugs targeting Topoisomerase II. See text for details.