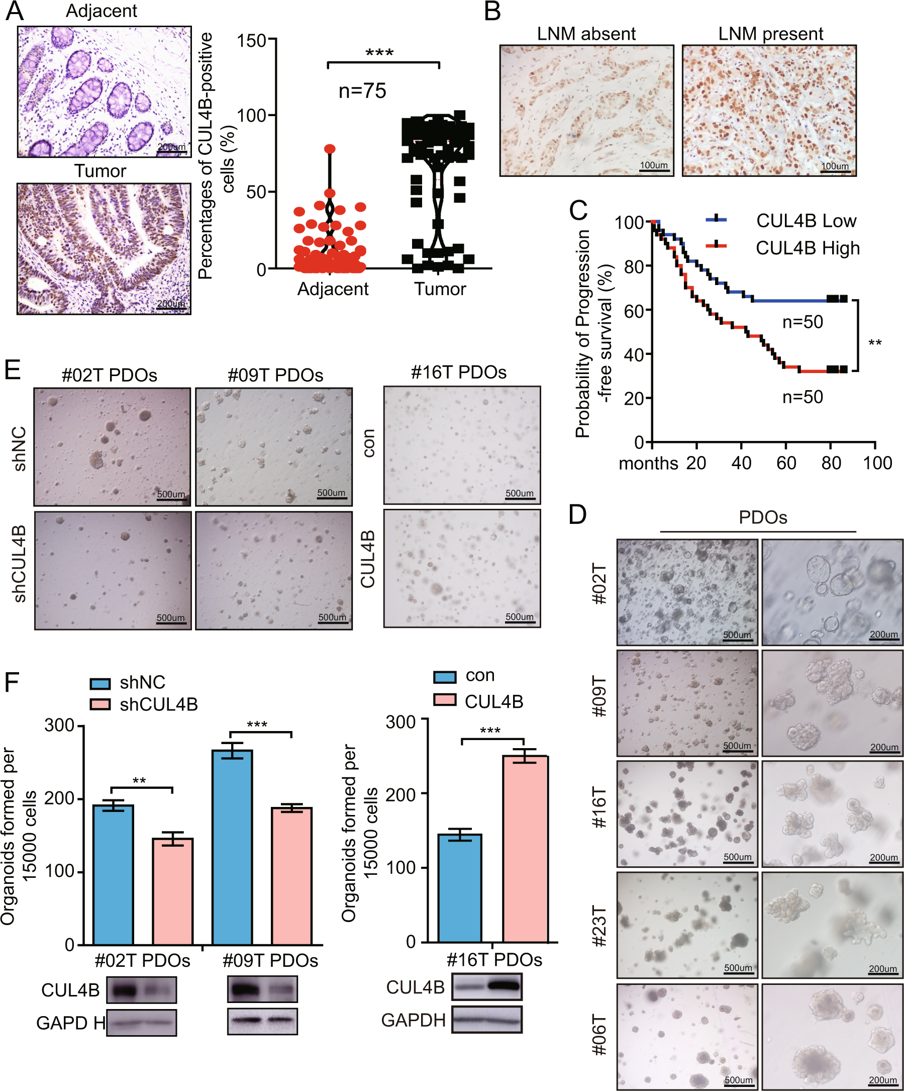
Fig. 1: Increased CUL4B expression is correlated with poor prognosis of CRC and promotes patient-derived organoid expansion.
From: CUL4B contributes to cancer stemness by repressing tumor suppressor miR34a in colorectal cancer

a Representative pictures of IHC straining of CUL4B in human CRC tissues and the adjacent normal tissues (left). The percentages of CUL4B-positive cells in 75 paired human colon tumor and their adjacent tissues (right). Data represent mean ± SEM (n = 75). ***p < 0.001. b Representative pictures of IHC straining of CUL4B in human CRC LNM absent tissues and LNM present tissues. c Kaplan–Meier analysis of the correlations between CUL4B protein level and overall survival of 100 patients with CRC. CUL4Bhigh, the expression of CUL4B is over than 50% in group and CUL4Blow is the other 50%. **p < 0.01. d Representative pictures of five PDOs. e Representative photographs were taken at ×40 magnification of organoids after the knockdown of CUL4B in #02T PDOs and #09T PDOs or after the overexpression of CUL4B in #16T PDOs. f Organoids formation assay showed organoid number per 15,000 cells in CUL4B knockdown and control #09T PDOs or #02T PDOs and in CUL4B overexpression and control #16T PDOs cultured for 7–10 days. Data represent mean ± SEM (n = 4). **p < 0.01; ***p < 0.001.