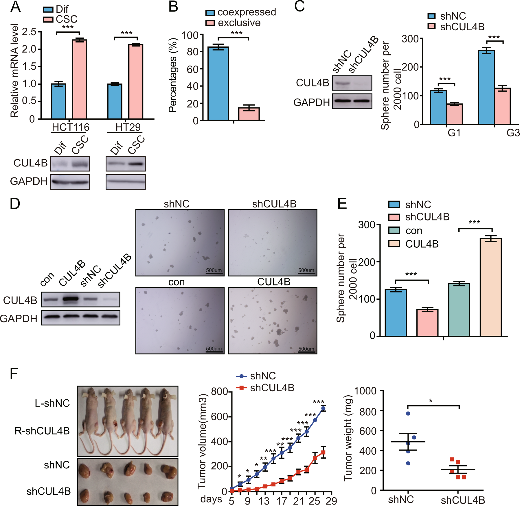
Fig. 2: CUL4B enhances CRC stemness.
From: CUL4B contributes to cancer stemness by repressing tumor suppressor miR34a in colorectal cancer

a CUL4B expression level was determined in CCSCs and differentiated cancer cells, which were generated from CCSCs by culturing in 3% serum medium for 48 h, by western blot and qRT-PCR. ***p < 0.001. b Percentages of the HCT116 CSCs wherein ALDH1 and CUL4B were coexpressed or mutually exclusive by immunofluorescence staining. Coexpressed, ALDH1 co-stained with CUL4B; exclusive, ALDH1 was not co-stained with CUL4B. Data represent mean ± SEM (n = 3). ***p < 0.001. c Knockdown of CUL4B reduced the sphere formation ability of HCT116 cells. G1 generation 1, G3 generation 3. Sphere numbers per 2000 cells in CUL4B knockdown and control HCT116 cells cultured for 7 days. Data represent mean ± SEM (n = 6). ***p < 0.001. d Representative pictures of CCSCs after the knockdown or overexpression of CUL4B in HCT116 CSCs. Knockdown efficiency was confirmed by western blot at protein levels. e Effects of CUL4B knockdown or overexpression in HCT116 CSCs on sphere formation efficiency. Data represent mean ± SEM (n = 6). ***p < 0.001. f Knockdown of CUL4B in HT29-derived CSCs inhibited tumor growth. 1 × 106 control cells (left leg) or CUL4B knockdown (right leg) HT29 CSCs were injected into nude mice (five mice per group), tumor growth was monitored from day 5 to day 25, and then tumors wee resected. (left) Representative pictures of nude mice and tumors from CUL4B knockdown or control HT29 CSCs (day 25). (middle) Growth curves of tumors formed by CUL4B knockdown (Red) or control HT29 CSCs (Blue) in nude mice. (right) Tumor weight of CUL4B knockdown (Red) or control HT29 CSCs (Blue) was measured on the day resected from mice. Data represent mean ± SEM (n = 5). *p < 0.05; **p < 0.01; ***p < 0.001.