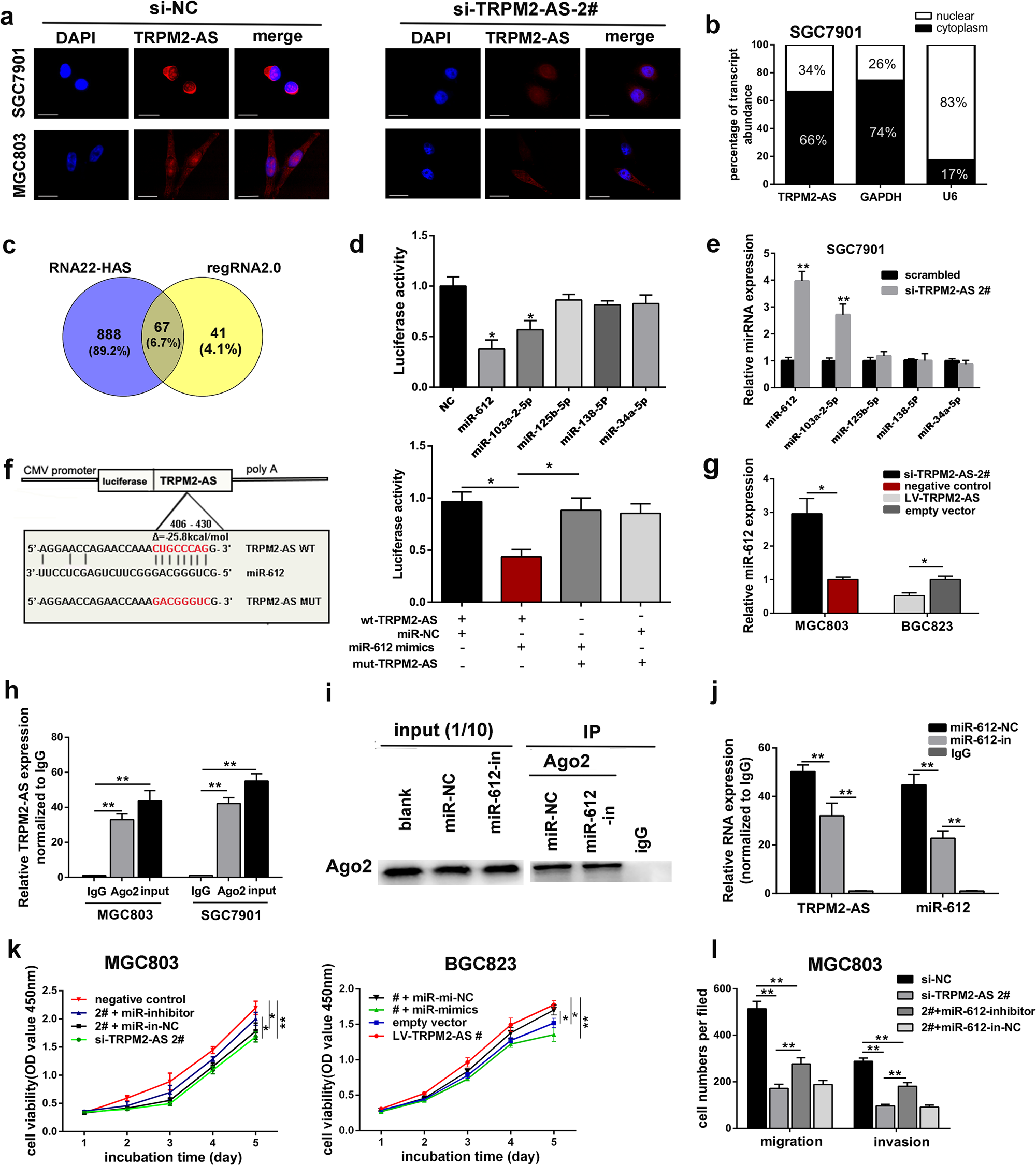
Fig. 3: LncRNA TRPM2-AS serves as a sponge for miR-612.

a RNA FISH assay revealed TRPM2-AS mainly located in the cytoplasm of GC cells. Nuclei was stained by DAPI as blue, TRPM2-AS sequence was labeled by Cy3 as red. Scale bars represent 25 μm. b Subcellular fractionation assay confirmed the location of TRPM2-AS in SGC7901 cells. c Venn diagram showed the downstream targets of TRPM2-AS by RNA22-HAS and RegRNA2.0. d The constructed luciferase reporter plasmid was cotransfected with miRNA mimics into HEK 293 T cells. Data are presented as the relative ratio of renilla luciferase activity to firefly luciferase activity. e The expression of five predicated miRNAs by qRT-PCR. f Luciferase report vectors contained mutated-type or wild-type sequence of TRPM2-AS were cotransfected with miR-612 mimics or control into HEK 293 T cells as indicated. g Relative expression of miR-612 by qRT-PCR. h Anti-Ago2 RIP was performed in GC cells and relative RNA level of TRPM2-AS in the immunoprecipitates was detected by qRT-PCR. i Ago2 protein was immunoprecipitated from SGC7901 cell extracts by anti-Ago2 RIP. j Anti-Ago2 RIP was performed in SGC7901 cells treated with miR-612 inhibitor and relative level of TRPM2-AS and miR-612 were detected. k–i TRPM2-AS requires miR-612 to promote GC cell proliferation by conducting CCK8 assays (k) and cell metastasis by transwell assays (l). Error bars, mean ± SD. *P < 0.05; **P < 0.01.