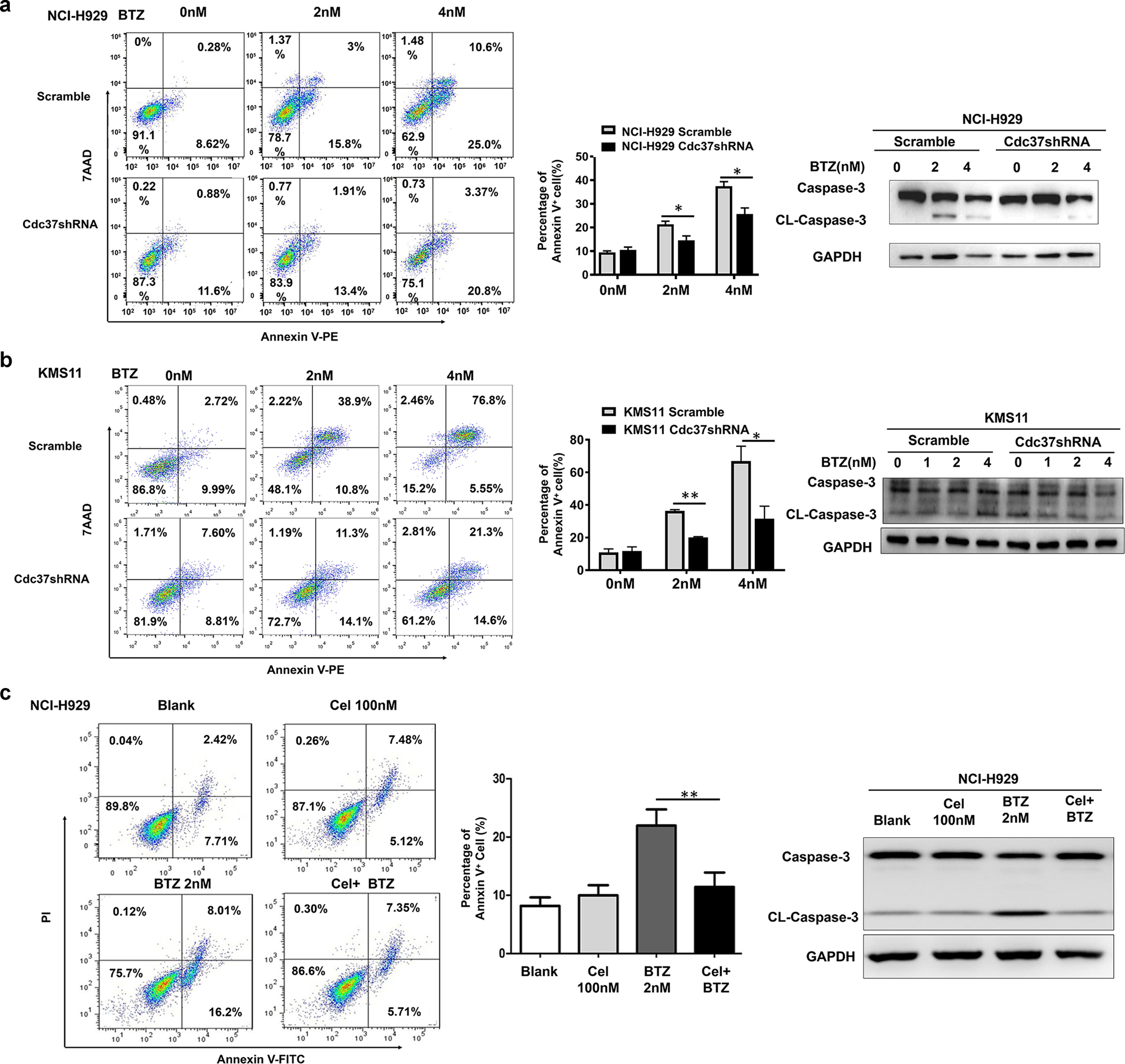
Fig. 2: Suppression of Cdc37 induces BTZ resistance in MM cells.

a NCI-H929 cells were infected with scramble (NCI-H929 Scramble) and Cdc37shRNA (NCI-H929 Cdc37shRNA) lentivirus. Left panel: The apoptosis rate was detected by flow cytometry. Middle panel: The statistical analysis of apoptosis cell distribution from three repeated experiments (*p < 0.05, **p < 0.01). Right panel: Caspase-3, CL-Caspase-3, and GAPDH were detected by western blot analysis. b KMS11 cells were infected with scramble (KMS11 Scramble) and Cdc37shRNA (KMS11 Cdc37shRNA) lentivirus. Left panel: The apoptosis rate was detected by flow cytometry. Middle panel: The statistical analysis of apoptosis cell distribution from three repeated experiments (*p < 0.05, **p < 0.01). Right panel: Caspase-3, CL-Caspase-3, and GAPDH were detected by western blot analysis. c NCI-H929 cells were treated with celastrol (Cel), BTZ, or their combination for 24 h. Left panel: The apoptosis analysis with flow cytometry. Middle panel: The statistical analysis of apoptosis cell distribution was performed from three repeated experiments (*p < 0.05, **p < 0.01). Right panel: Caspase-3, CL-Caspase-3, and GAPDH were detected by western blot analysis.