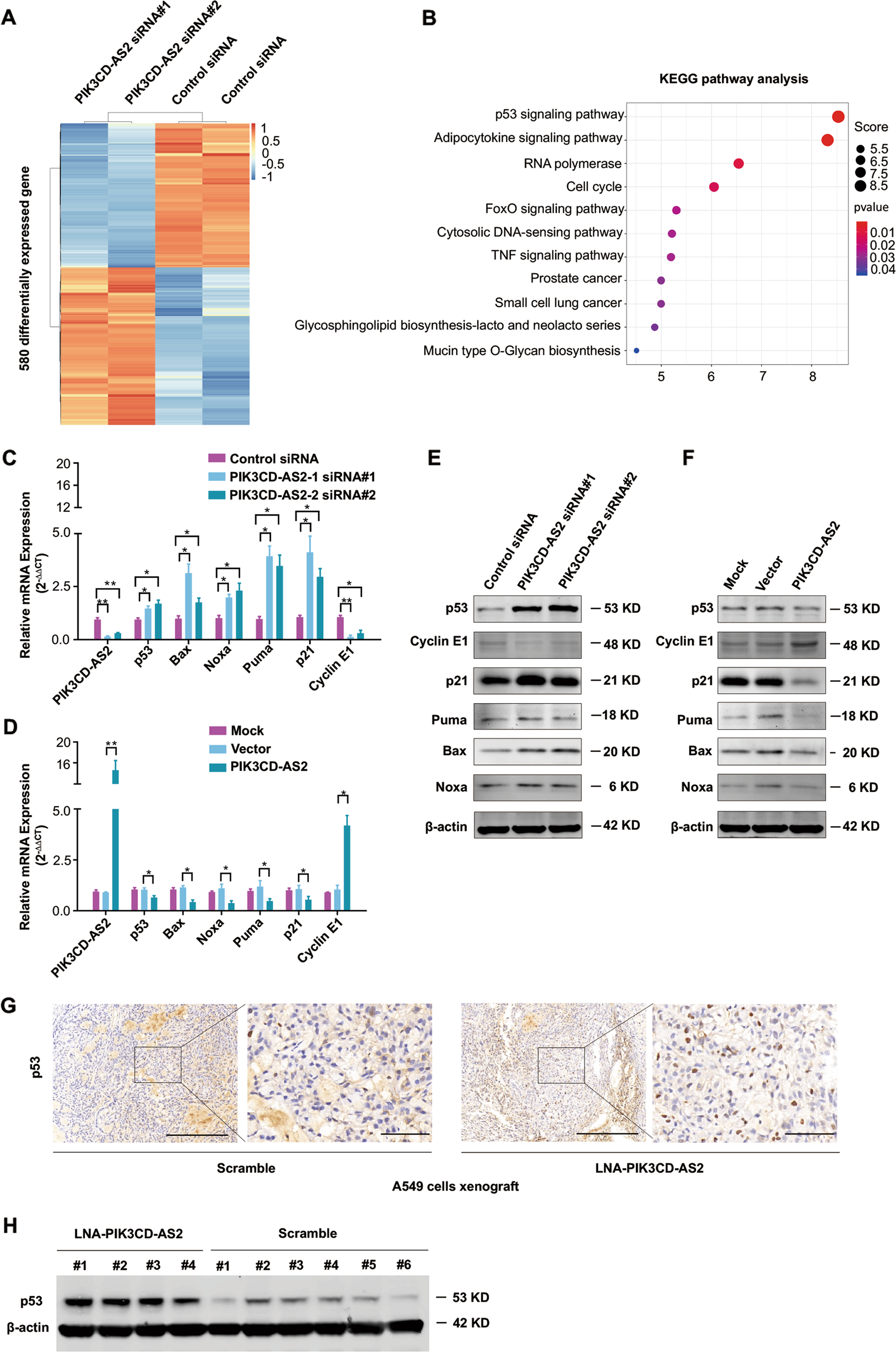
Fig. 4: PIK3CD-AS2 represses p53 signaling activity.

a, b 1 × 106 A549 cells were transfected with PIK3CD-AS2 siRNA or control, respectively. Forty-eight hours after transfection, total RNA of A549 cells was harvested and analyzed by RNA sequencing (RNA-seq). Heat map depicting differentially expressed genes between si-PIK3CD-AS2 and control cells (a). Red: upregulated genes; green: downregulated genes. KEGG pathway enrichment analyses of RNA-seq results in the top 11 pathways according to the P value (b). The y-axis and x-axis indicate pathway name and rich score, respectively. c–f A549 cells were transfected with PIK3CD-AS2 siRNA, control siRNA, PIK3CD-AS2 plasmid or control plasmid for 48 h, respectively. p53 downstream target genes were measured by qRT-PCR (c, d) and western blot (e, f). Data are represented as means ± SD. Statistical analysis was carried out using unpaired t-test. *P < 0.05; **P < 0.01. g, h Representative images of p53 expression level in xenograft tumors were detected using IHC staining (g) and western blot (h). Scale bars: 500 μm and 100 μm (insets).