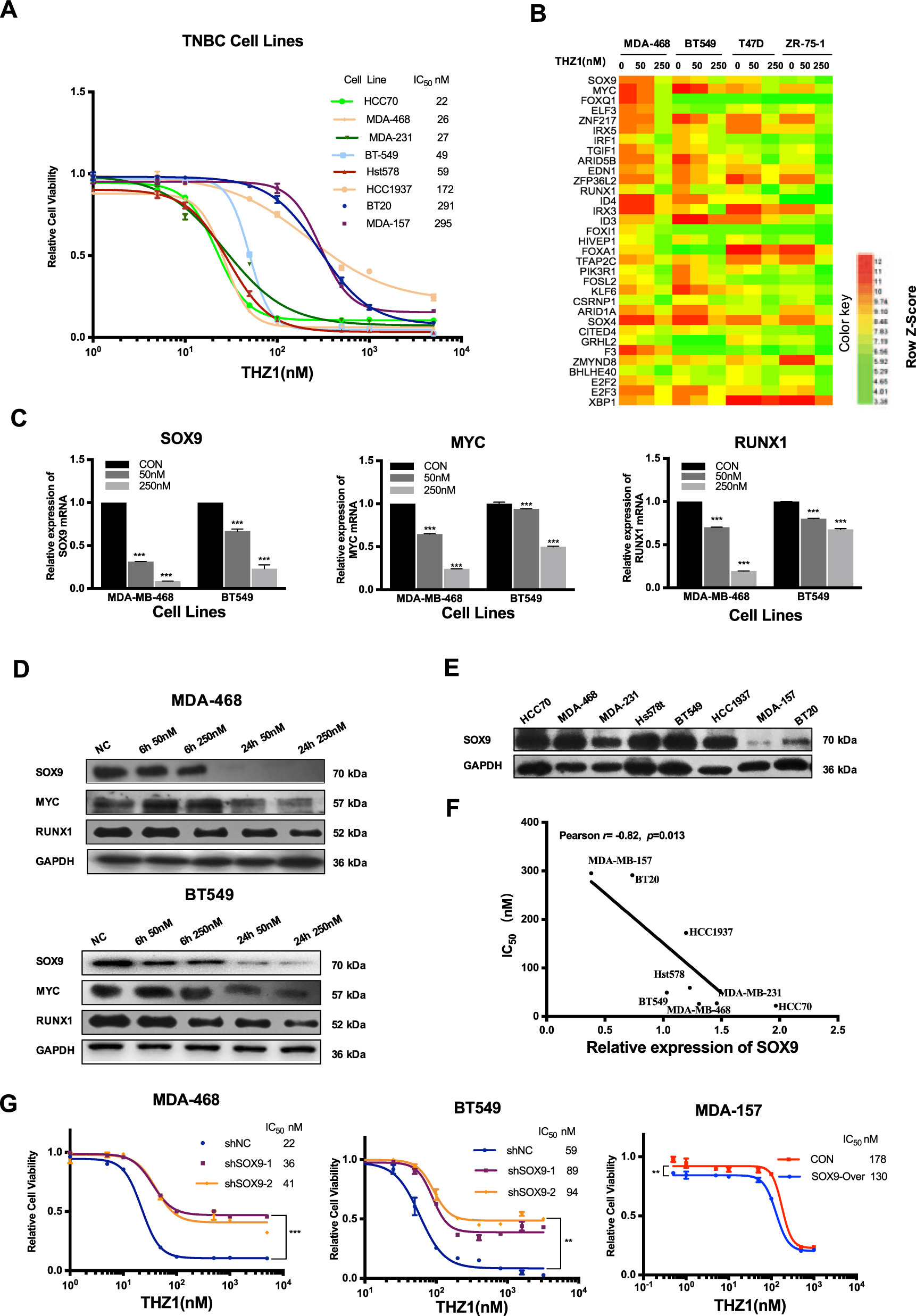
Fig. 1: SOX9 enhanced the sensitivity of TNBC cells to THZ1.

a Dose–response curves of 8 TNBC cell lines treated with indicated concentrations of THZ1 for 72 h were analyzed by CCK8 assay. (n = 3, mean ± SD). b Heatmap based on data from Wang et al. research3 represented microarray data of mRNA levels of super-enhancer-associated transcription factors, which were defined by super-enhancer data in Wang et al. study and PANTHER Classification System, in BT549, MDA-468, T47D, and ZR-75-1 breast cancer cells treated with THZ1 at the indicated concentrations for 6 h. c MDA-468 and BT549 were treated with 50 nM or 250 nM of THZ1 for 24 h. After treatment, qRT-PCR was performed to detect SOX9, MYC, and RUNX1 mRNA expression. (n = 3, mean ± SD, ***P < 0.001). d MDA-468 and BT549 were treated with 50 nM or 250 nM of THZ1 for 6 h or 24 h. After treatment, western blot was performed to detect SOX9, MYC, and RUNX1 protein expression. e Baseline levels of SOX9 expression in eight TNBC cell lines were determined by western blot. f Pearson correlation between gene expression of SOX9 and IC50 values of THZ1 in eight TNBC cell lines was shown. (n = 8, r = −0.82, P = 0.013). g MDA-468 and BT549 with knockdown of SOX9 and MDA-157 with overexpression of SOX9 were treated with the indicated concentrations of THZ1 for 72 h. Cell viability was analyzed by the CCK8 assay. (n = 3, mean ± SD, ***P < 0.001, **P < 0.01).