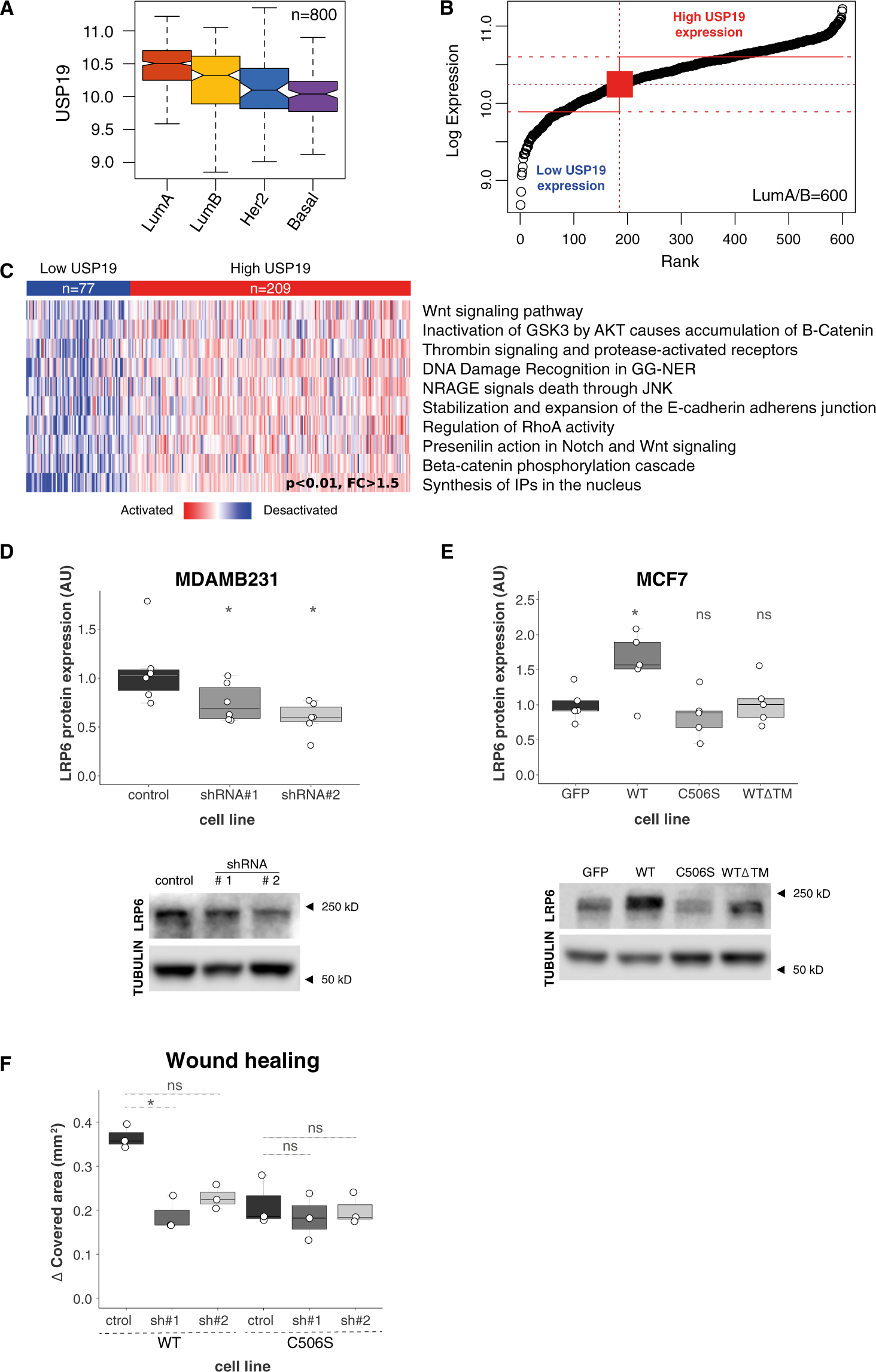
Fig. 6: USP19 mechanism of action.

An in silico study was performed in order to analyze the relationship between USP19 expression levels and different pathway activation status. A USP19 mRNA expression among primary breast carcinomas according to their intrinsic subtype. Expression analysis showed a consistent upregulation in luminal A and B subtypes compared with basal-like and Her2 subtypes. B Luminal A/B primary breast cancers divided into low (n = 77) or high (n = 209) USP19 mRNA expression levels. C Significantly activated pathways among Luminal A/B tumors with high USP19 mRNA expression (n ≥ 77, SAM test, p < 0.01). Western blotting was performed in order to analyze LRP6 protein expression in breast cancer cells upon USP19 genetic manipulation. D Top: Western blot quantification in control or USP19 silenced MDAMB231 cells (n = 6, one-way ANOVA, Dunnett’s multiple comparison test. shRNA#1 p = 0.0416 and shRNA#2 p = 0.0102), bottom: representative image of a blot. E Top: Western blot quantification in MCF7 cells overexpressing control or GFP-tagged USP19 constructs (n = 5, one-way ANOVA, Dunnett’s multiple comparison test. WT p = 0.0484, C506S p = 0.8469 and WTΔTM p = 0.9968), bottom: representative image of a blot. F Wound-healing assays were performed in order to analyze endogenous LRP6 silencing effects in MCF7 cells overexpressing WT or C506S mutant versions of USP19. Cells were stably transduced with a control vector (‘ctrol’, PLKO.1 empty vector), or shRNAs targeting LRP6 (sh#1 and sh#2). Scratching with a pipette tip made a gap on a monolayer of the different cell cultures, and time-lapse imaging monitored the number of migrating cells across the border. The graph shows the gap covered area (mm2) after 8 h (n = 3, Kruskal–Wallis and Dunn’s multiple comparison test for WT or C506S overexpressing MCF7 cell lines, analyzed separately. WT overexpressing MCF7 cell line: sh#1 p = 0.0341 and sh#2 p = 0.2021. C506S overexpressing MCF7 cell line: sh#1 p = 0.7422 and sh#2 p > 0.9999).