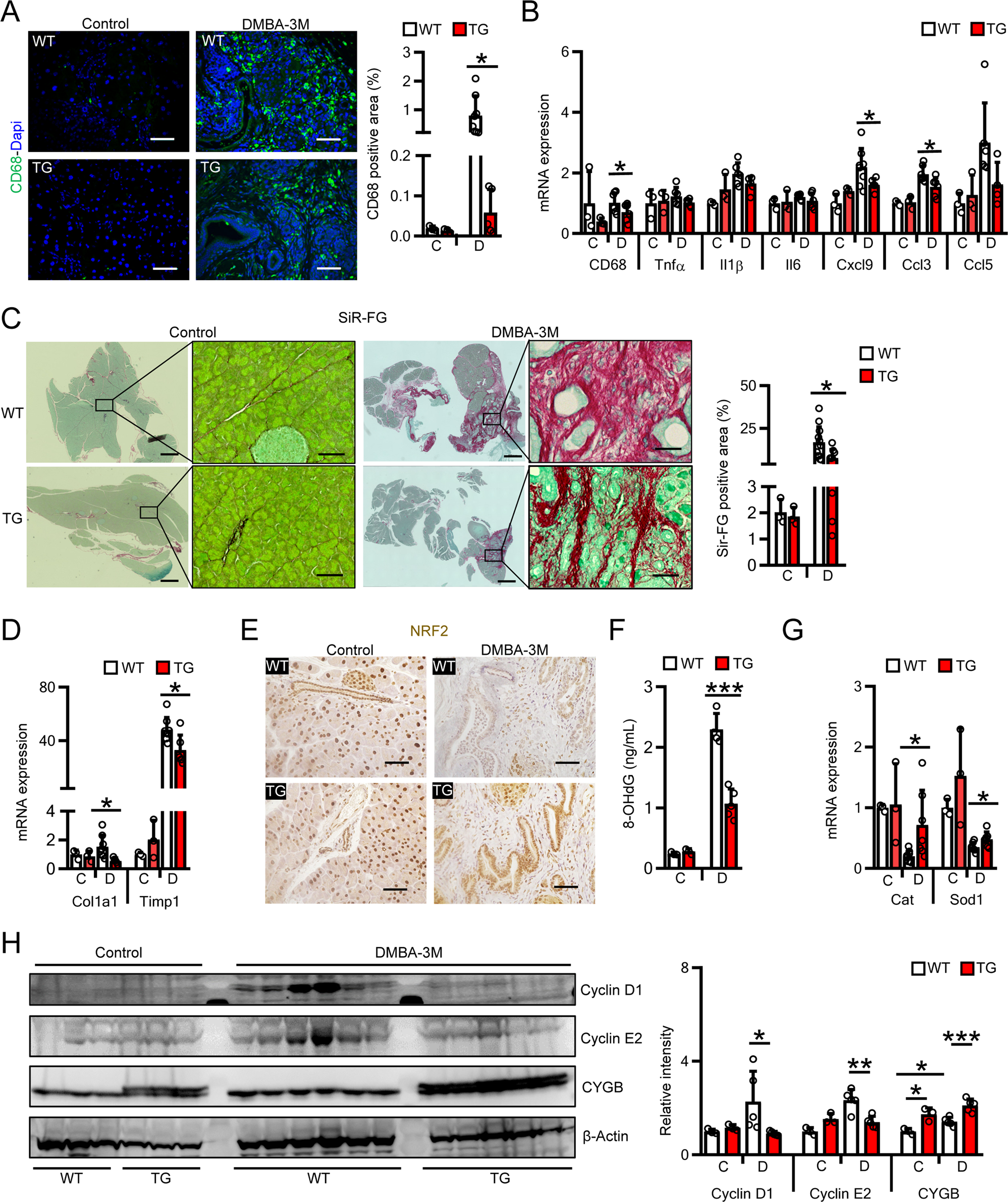
Fig. 3: Overexpression of Cygb attenuated DMBA-induced pancreatic inflammation and fibrosis in mice.
From: Cytoglobin attenuates pancreatic cancer growth via scavenging reactive oxygen species

A, B Representative immunofluorescent staining images of pancreatic tissues for macrophages (CD68) in mice with DMBA-induced PC or placebo at 3-month time point along with their quantifications (A), and their qRT-PCR analysis of inflammation related-genes (B). Scale bars, 20 µm. C control; D DMBA-3M. Dapi was used to visualize nuclei. C Representative Sirius red and fast green (SiR-FG) staining images of pancreatic tissues in mice with DMBA-induced PC or placebo at 3-month time point along with their quantifications. Scale bars, 500 µm; inset scale bars, 20 µm. C control; D DMBA-3M. D qRT-PCR analysis of fibrosis related-genes in mice with DMBA-induced PC at 3-month time point. C control; D DMBA-3M. E Representative images of immunohistochemical staining for NRF2 in pancreatic tissues of mice with DMBA-induced PC or placebo at 3-month time point. Hematoxylin was used to visualize nuclei. F 8-OHdG levels in DNA isolated from pancreatic tissues of DMBA or placebo-treated at 3-month time point. C control; D DMBA-3M. G qRT-PCR analysis of antioxidant related-genes in mice with DMBA-induced PC or placebo at 3-month time point. C control; D DMBA-3M. H Immunoblotting analysis and their quantifications of proteins related to cell cycle in mice with DMBA-induced PC or placebo at 3-month time point. β-Actin was used as a loading control. C control; D DMBA-3M. Data were shown as mean ± SD. *p < 0.05, **p < 0.01, ***p < 0.001, Student’s t test, two-tailed.