Fig. 5: rhCYGB suppressed proliferation, migration, and colony formation of human pancreatic cancer cells.
From: Cytoglobin attenuates pancreatic cancer growth via scavenging reactive oxygen species

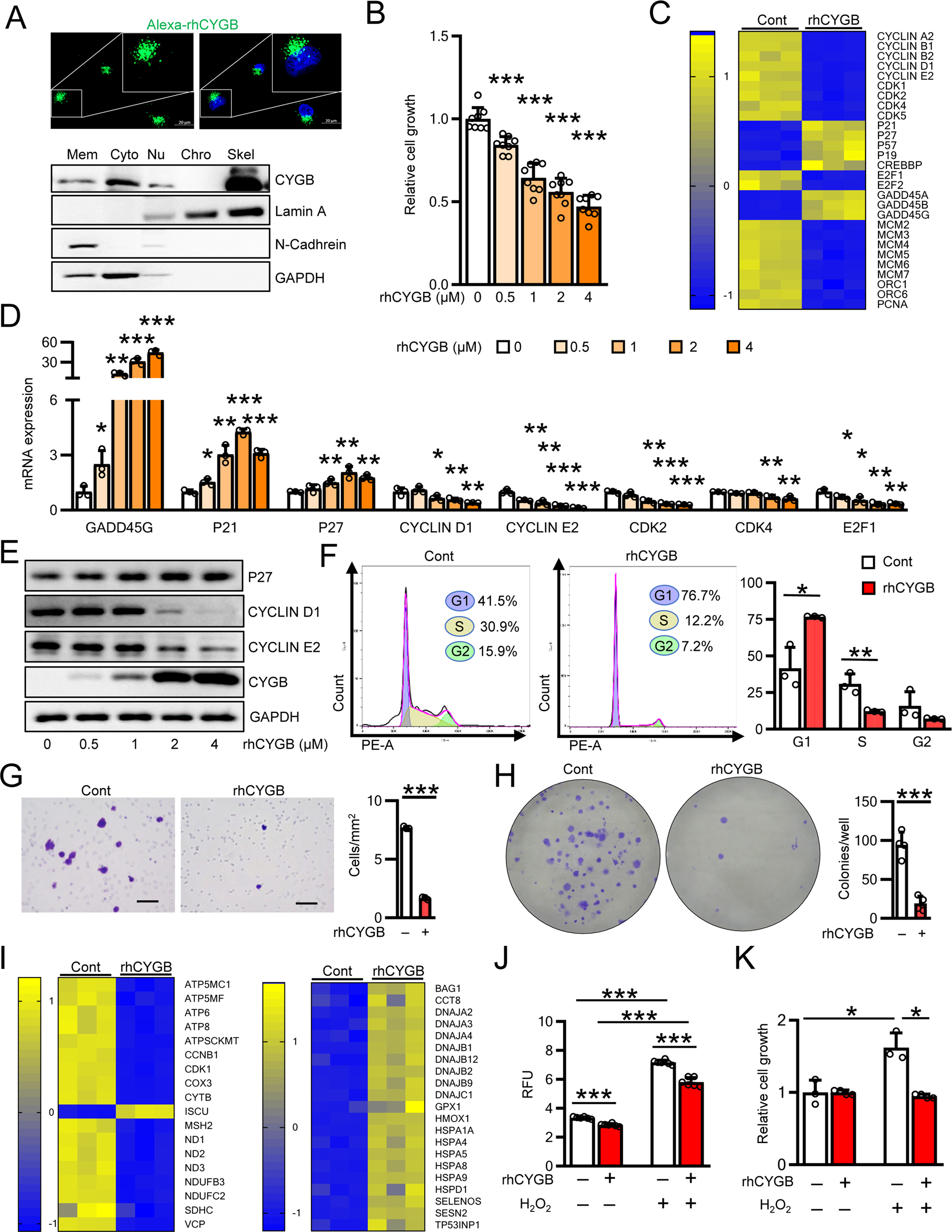
A (Top panel) Representative fluorescent images of the intracellular distribution of Alexa 488–rhCYGB (green, 10 µg/mL, 24 h) in MIA PaCa-2 cells. Hoechst 33258 (blue) was used to visualize nuclei. Scale bars, 20 µm. (Bottom panel) Immunoblotting analysis for fractionated cellular proteins. Marker for cytoplasmic (Cyto): GAPDH, plasma membrane (Mem): N-Cadherin, nuclear soluble (Nu) and chromatin-bound (Chro) and cytoskeletal (Skel): Lamin A. B Determination of cell proliferation by CCK-8 assay in MIA PaCa-2 cells under rhCYGB-treatment in a dose-dependent manner for 48 h, n = 8. C, D Heatmap analysis of significantly changed cell cycle-related genes in MIA PaCa-2 treated with rhCYGB (4 µM, 48 h) compared to untreated controls by RNA-Seq (n = 3) (C), and their qRT-PCR analysis (D). E Immunoblotting analysis of cell cycle-related proteins (P27 and Cyclin D1 and Cyclin E2) in MIA PaCa-2 treated with rhCYGB in a dose-dependent manner for 48 h. GAPDH was used as loading control. F Flow cytometric determination of cell cycle distribution in rhCYGB-treated MIA PaCa-2 (2.5 µM, 48 h) and controls, n = 3. G, H Determination of cell migration for 24 h (G) and colony formation for 14 days (H) in rhCYGB-treated MIA PaCa-2 (2.5 µM) and controls, n = 4. Scale bars, 50 µm. I Heatmap analysis of oxidative phosphorylation related-genes (left panel) and antioxidant related-genes (right panel) that were changed significantly in MIA PaCa-2 treated with rhCYGB (4 µM, 48 h) compared to untreated controls by RNA-Seq (n = 3). J Determination of ROS level by DCFDA assay in MIA PaCa-2 treated with or without rhCYGB 2.5 µM for 24 h concomitant H2O2 500 µM administration in 1 h, n = 6. K Determination of cell proliferation by CCK-8 assay in MIA PaCa-2 treated with or without rhCYGB 2.5 µM concomitant with H2O2 40 µM for 4 h, n = 4. Data were shown as mean ± SD from three independent experiments. *p < 0.05, **p < 0.01, ***p < 0.001, Student’s t test, two-tailed. Cont untreated control, RFU relative fluorescent units.