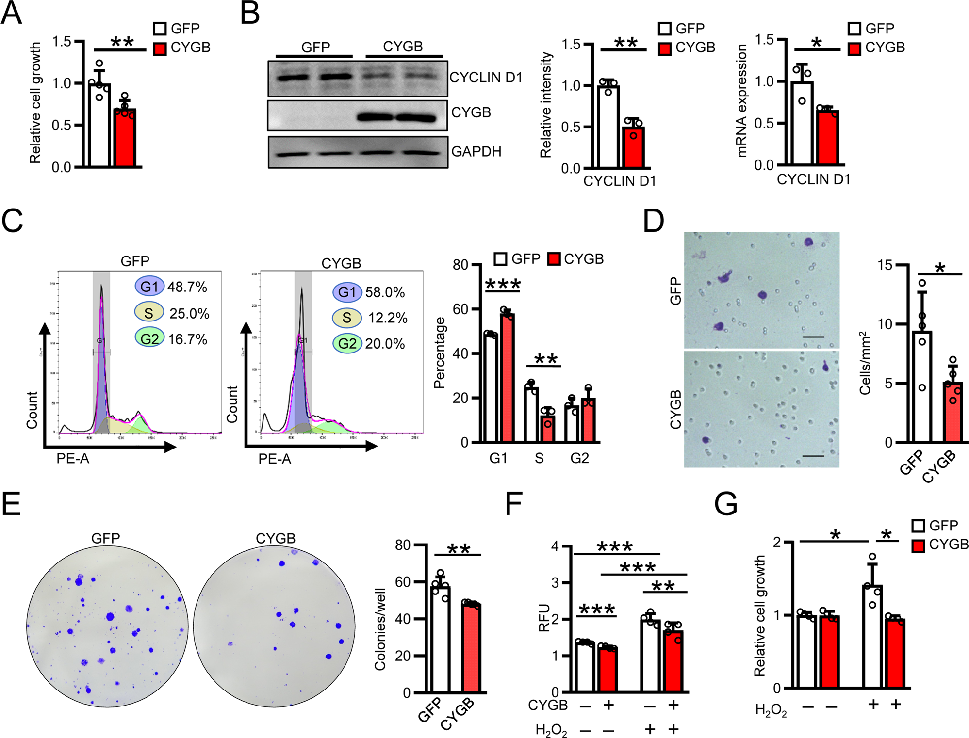
Fig. 6: Overexpression of CYGB suppressed human pancreatic cancer cell proliferation.
From: Cytoglobin attenuates pancreatic cancer growth via scavenging reactive oxygen species

A, B Determination of MIA PaCa-2 cell proliferation by CCK-8 assay (A). The cells were stably transfected with lentiviral eGFP expression vector (GFP) or CYGB expression vector (CYGB), n = 5. Cell lysates were collected for immunoblotting (left and middle panels) and qRT-PCR analysis (right panel) for Cyclin D1, n = 3 (B). GAPDH was used as loading control. C Flow cytometric determination of cell cycle distribution in MIA PaCa-2 transfected with lentiviral eGFP expression vector (GFP) or CYGB expression vector (CYGB), n = 3. D, E Determination of cell migration for 24 h (D) and colony formation for 12 days (E) in MIA PaCa-2 transfected with lentiviral eGFP expression vector (GFP) or CYGB expression vector (CYGB), n = 3. Scale bars, 50 µm. F Determination of intracellular ROS by DCFDA assay using H2O2 500 µM administration for 1 h in MIA PaCa-2 which were 48 h transiently transfected with empty vector (CYGB−) or pcDNA-6His-FLAG-CYGB vector (CYGB+), n = 4. G Determination of cell proliferation by CCK-8 assay in MIA PaCa-2 transfected with lentiviral eGFP expression vector (GFP) or CYGB expression vector (CYGB) under H2O2 40 µM for 4 h, n = 4. Data were shown as mean ± SD from three independent experiments. *p < 0.05, **p < 0.01, ***p < 0.001, Student’s t test, two-tailed. RFU relative fluorescent units.