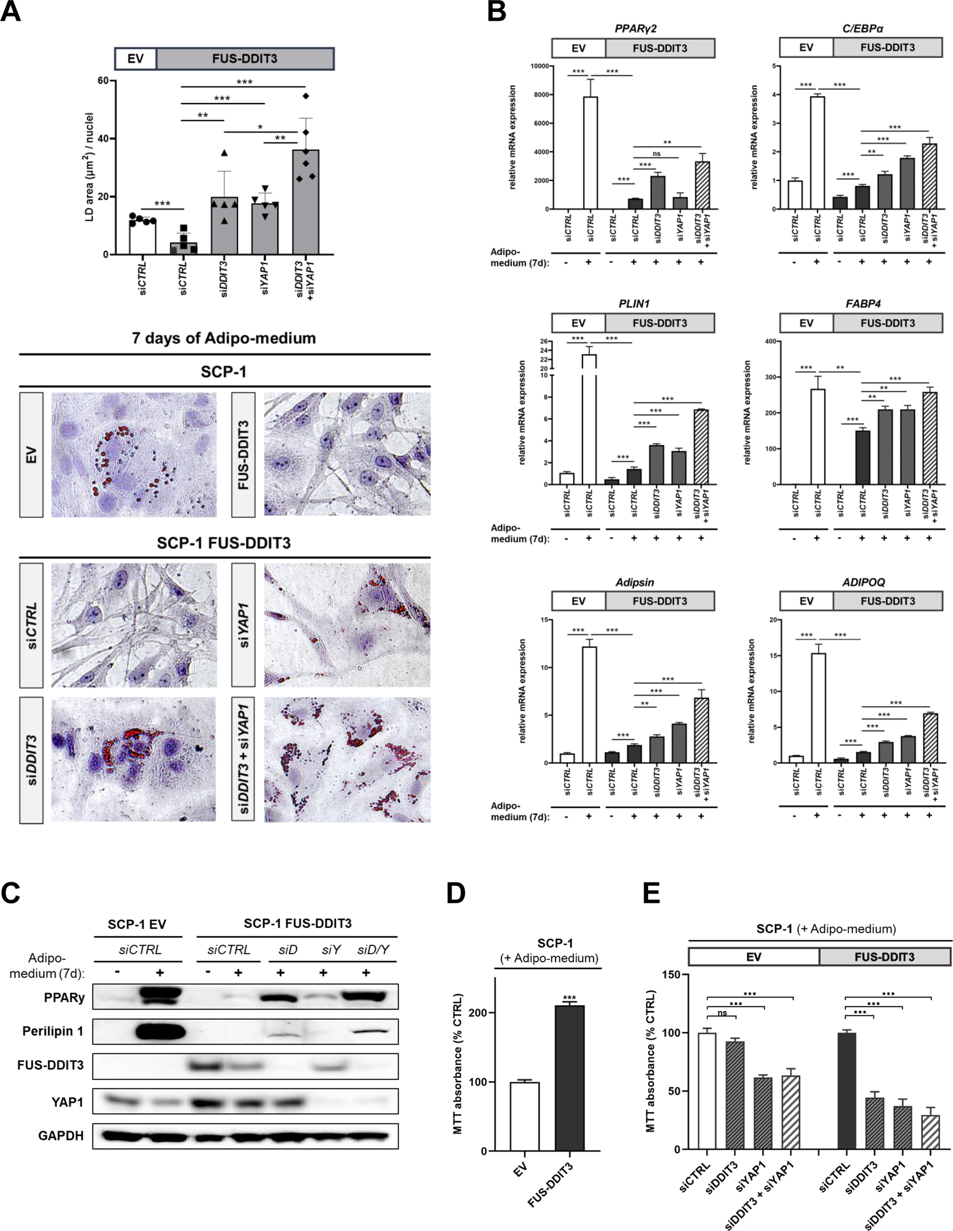
Fig. 5: RNAi-mediated depletion of FUS-DDIT3 and YAP1 reverses the adipogenic differentiation arrest of FUS-DDIT3-expressing mesenchymal stem cells.

SCP-1 cells stably expressing FUS-DDIT3 or EV were cultured with the indicated siRNAs with or without adipogenic differentiation medium for 7 days. A Lipid droplet (LD) area was quantified and divided by the number of nuclei from at least five images (×40). Data are presented as the mean + SD (*P < 0.05, **P < 0.01, ***P < 0.001). Representative images of Oil Red O staining assessing the formation of lipid droplets. Hematoxylin was used for counterstaining. One of at least three independent experiments with similar results is shown. B RT-qPCR results of the late stage adipogenic transcription factors PPARγ2 and C/EBPα, as well as the adipogenic markers FABP4, PLIN1, Adipsin, and ADIPOQ. All mRNA levels were normalized to GAPDH. Data are representative of at least three independent experiments and presented as the mean of triplicate values + SD (*P < 0.05, **P < 0.01, ***P < 0.001; ns, not significant). C Immunoblot analysis showing the induction of PPARγ and Perilipin 1 after 7 days of incubation with indicated siRNAs with or without adipogenic differentiation medium. siD, DDIT3 siRNA; siY, YAP1 siRNA. A representative immunoblot of at least three independent experiments with similar results is shown. D MTT proliferation assay of SCP-1 EV and FUS-DDIT3 cells exposed to adipogenic differentiation medium for 7 days (n = 3, mean + SD; ***P < 0.001). E MTT proliferation assay of SCP-1 EV and FUS-DDIT3 cells incubated with siRNAs targeting DDIT3, YAP1, or a combination of both for 7 days under differentiating conditions (n = 4, mean + SD; ***P < 0.001; ns, not significant).