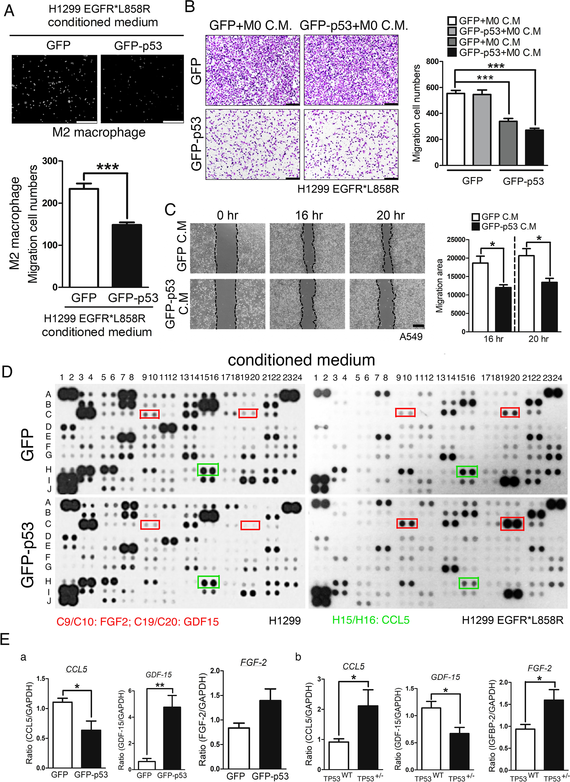
Fig. 5: The p53-mediated changes in conditioned medium are involved in the migration abilities of macrophages and lung cancer cells.

The M2 macrophages (A), H1299L858R cells (B), and A549 cells (C) were treated with conditioned medium collected from H1299L858R cancer cells with or without GFP-p53 overexpression; cell migration was studied by the chamber assay and wound healing assay. The conditioned medium collected from H1299 cells (D, left panel) and H1299L858R cells (D, right panel) lung cancer cells with or without GFP-p53 overexpression were used to examine the protein repertoire by a protein array (D). The mRNA levels of CCL5, GDF15, and FGF2 in H1299L858R cells with or without GFP-p53 overexpression (E, a) and in mice with EGFRL858R-induced lung cancer with or without TP53 knockout (E, b) were studied by q-PCR. After three independent experiments were completed, the statistical assay was performed by t tests; *P < 0.05, **P < 0.01, ***P < 0.005.