Fig. 2: p53 silencing amplifies mitochondrial fission has diagnostic and clinical implications.
From: Tumor suppressor p53 restrains cancer cell dissemination by modulating mitochondrial dynamics

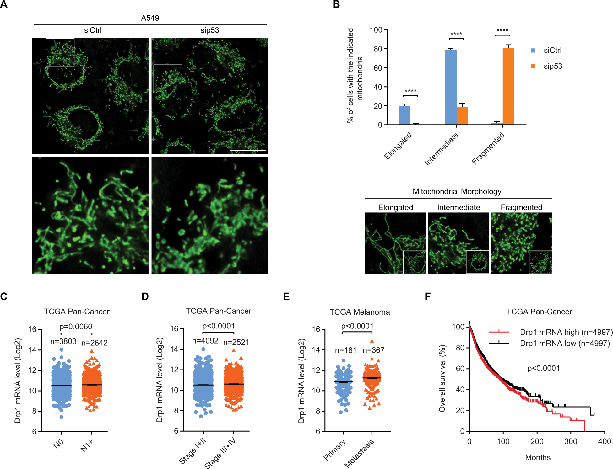
Representative images (A) and quantification (B) of mitochondrial morphology in siCtrl (n = 222) and sip53 (n = 230) A549 cells. Boxed regions in (A) are shown enlarged in the bottom panels. Scale bar: 20 µm. B Representative images for each mitochondrial morphology type are shown in the bottom panels. Drp1 mRNA expression in (C) N0 and N1 + or (D) stage I + II and III + IV tumors. E Drp1 mRNA levels in primary and distant metastatic melanoma. F Kaplan–Meier analysis of overall survival in cancer patients with low and high Drp1 mRNA levels. Data were extracted from TCGA (C–F). Error bars represent mean ± SD (B) or SEM (C–E). Data were analyzed by one-way ANOVA with Tukey’s multiple comparisons test (B), two-tailed unpaired Student’s t test (C–E), or log-rank test (F). ****p < 0.0001.