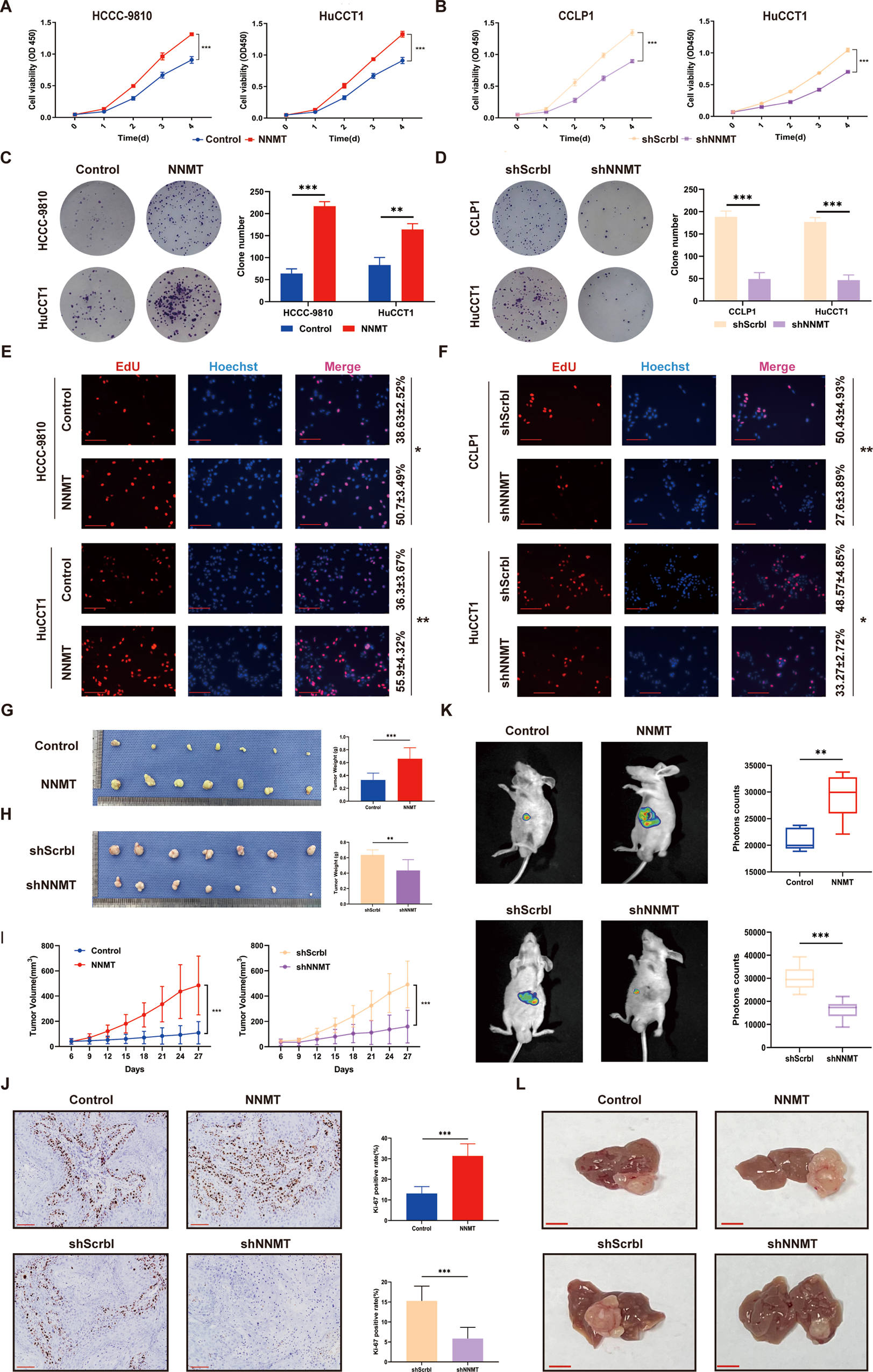
Fig. 2: NNMT promotes the proliferation of iCCA cells in vitro and in vivo.

A, B The CCK-8 experiment was used to evaluate the proliferation of NNMT-overexpressing (A) or -knockdown cells (B) and the control iCCA cell line (n = 3). C, D Representative image of the colony formation experiment evaluating the proliferation of NNMT-overexpressing (C) or -knockdown cells (D) and the control iCCA cell line (n = 3). E, F Representative image of the EdU proliferation experiment evaluating the proliferation of NNMT-overexpressing (E) or -knockdown cells (F) and the control iCCA cell line. Scale bars: 100 μm (n = 3). G, H Images of subcutaneous xenografts derived from the indicated cell lines and tumor weight of subcutaneous tumors produced from the indicated cell lines. Seven mice were included in each group (n = 7). I Tumor growth curves of subcutaneous xenografts. The tumor volume was measured every 3 days starting on the 6th day (n = 7). J Representative images of IHC staining for Ki-67 in subcutaneous xenograft models derived from the indicated cell lines. Scale bars: 100 μm (n = 7). K Representative images of livers from liver xenograft models derived from the indicated cell lines (n = 7). L Representative images of liver xenografts derived from the indicated cell lines. Scale bars: 1 cm (data are mean ± SEM, *P < 0.05, **P < 0.01, ***P < 0.001).