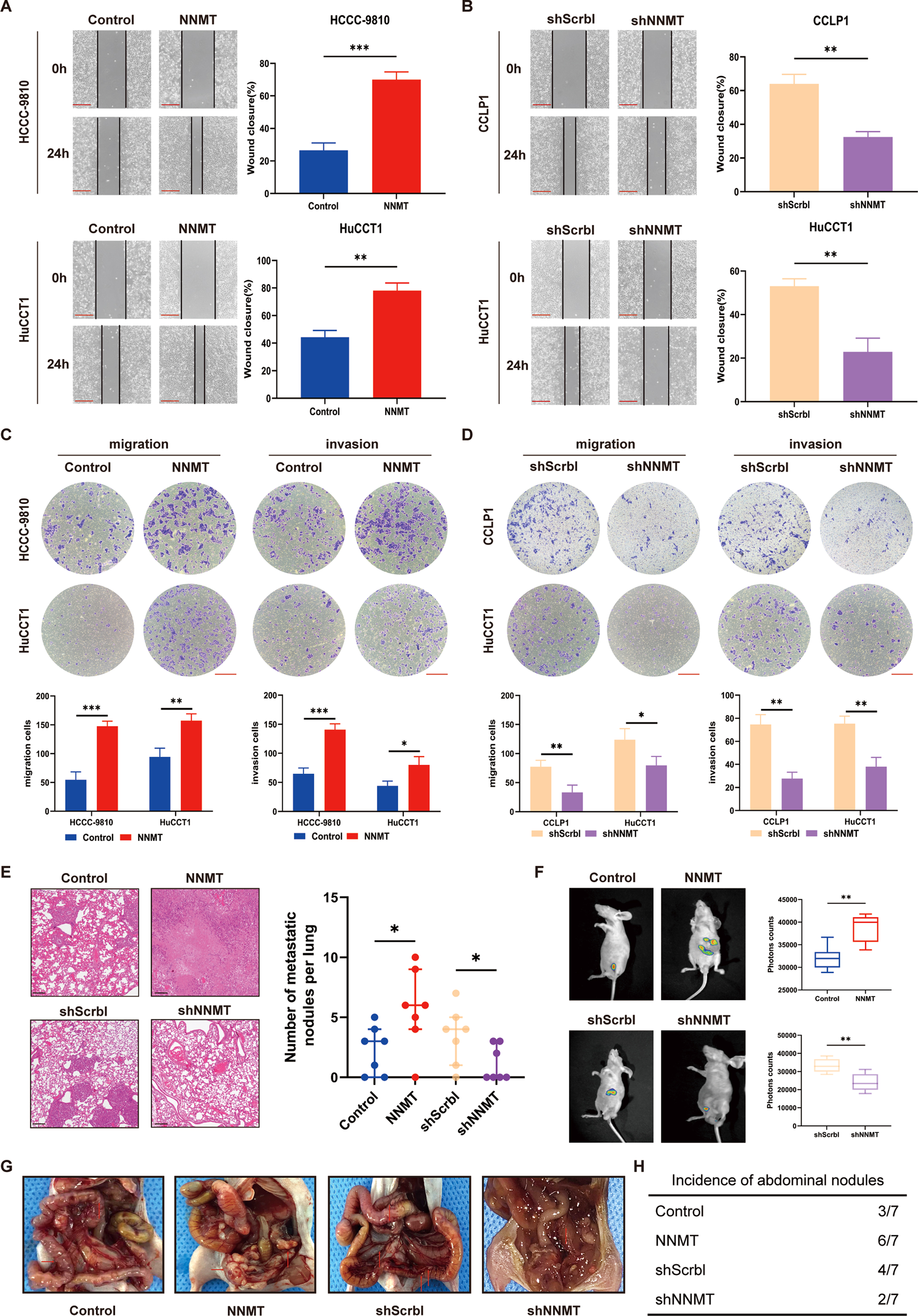
Fig. 3: NNMT promotes the migration and invasion of iCCA cells in vitro and in vivo.

A, B NNMT-overexpressing (A), -knockdown (B), and control cell lines were used in wound-healing experiments. Scale bars: 100 μm (n = 3). C, D Transwell experiments verified the migration and invasion of cells overexpressing (C) or knockdown (D) NNMT, as well as the control cell lines. Scale bars: 100 μm (n = 3). E Representative images of H&E staining in lung metastases (left panel) and the number of metastatic nodules per lung (right panel) (n = 7). F, G Representative images of the tumor nodules in peritoneal metastasis experiments (n = 7). H The number of nude mice with metastatic nodules in each group (data are mean ± SEM, *P < 0.05, **P < 0.01, ***P < 0.001).