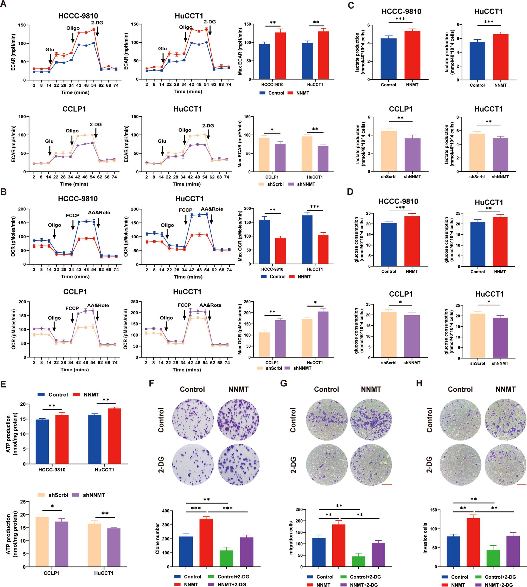
Fig. 4: NNMT promotes the progression of iCCA by regulating the Warburg effect.

A The Seahorse X96 analyzer detects the ability of iCCA cell lines to excrete acid. B Seahorse X96 detects the oxygen consumption capacity of iCCA cell lines. Glu, glucose; Oligo, oligomycin; 2-DG, 2-deoxyglucose; FCCP, carbonyl cyanide 4-[trifluoromethoxy] phenylhydrazone; AA&Rote, antimycin A and rotenone. C The amount of lactic acid produced in iCCA cell lines. D Glucose consumption was measured in iCCA cell lines. E The amount of ATP produced in iCCA cell lines. F The colony formation experiment detected cell growth after the addition of 4 μM 2-DG to the culture medium. G The Transwell experiment detected cell migration after the addition of 4 μM 2-DG to the culture medium. H The Transwell experiment detected cell invasion after the addition to 4 μM 2-DG to the culture medium. Scale bars: 100 μm (data are mean ± SEM, *P < 0.05, **P < 0.01, ***P < 0.001, n = 3).