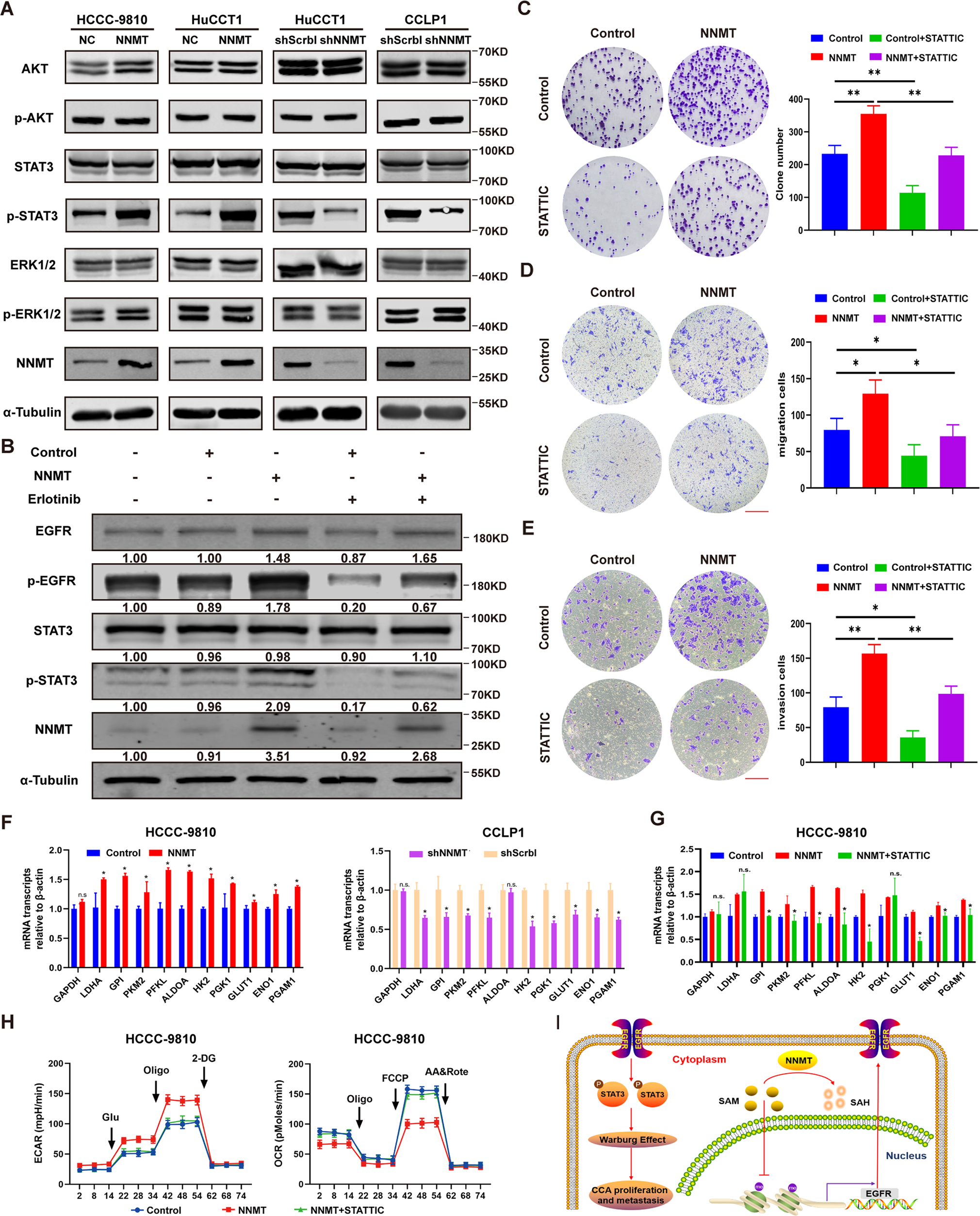
Fig. 7: NNMT regulates the Warburg effect in iCCA through the EGFR-STAT3 axis.

A The expression level of EGFR-related signaling proteins in the cells was measured using western blotting. B After treatment with 10 μM erlotinib, the levels of EGFR, p-EGFR, and p-STAT3 in the cells were determined using western blotting. C Colony formation assay using the cell line treated with 5 μM STATTIC. D Migration test after treatment of the cell line with 5 μM STATTIC. E Invasion test after treatment of the cell line with 5 μM STATTIC. Scale bars: 100 μm. F The effect of NNMT on the mRNA levels of the key enzymes involved in glycolysis. G The effect of 5 μM STATTIC on the mRNA levels of the key enzymes involved in glycolysis in cell lines overexpressing NNMT. H The Seahorse X96 analyzer detects the ability of iCCA cell lines to excrete acid and the oxygen consumption rate after treatment with 5 μM STATTIC. I Schematic presentation of the pathway by which NNMT facilitated iCCA proliferation and metastasis (data are mean ± SEM, *P < 0.05, **P < 0.01, ***P < 0.001, n = 3).