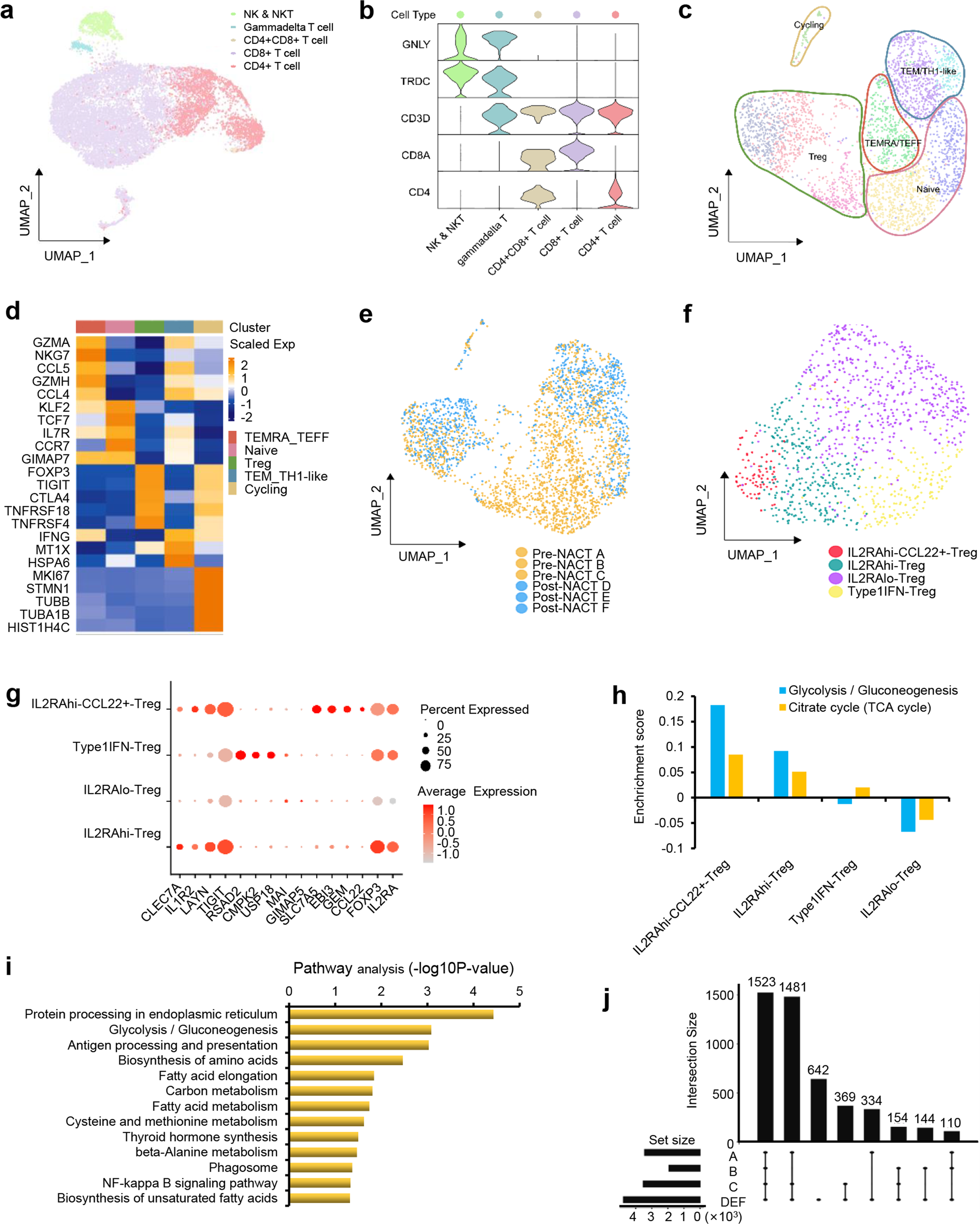
Fig. 5: Distinct Treg subpopulations detected in pre-NACT and post-NACT tumors.

a UMAP plots showing the subtypes of T/NK cells, labeled in different colors. Subtype annotations are indicated in the Figure. b Violin plots showing selected marker genes in distinct T/NK cell subtypes. c UMAP plots showing the subtypes of CD4+ T cells from pre-NACT and post-NACT tumors. Each subcluster is color-coded. Subtype annotations are indicated in the Figure. d Heatmap depicting marker gene enrichment for each cell subtype of CD4+ T cells. e UMAP plots showing the color-coded cell groups of CD4+ T cells in response to NACT. f UMAP plots showing four main cell subtypes of Tregs, labeled in different colors. g Dot plots showing the expression levels of specific genes in each Treg subtype. h Metabolic pathway analysis showing the enrichment of Glycolysis/Gluconeogenesis and the citrate cycle in each Treg subtype. i KEGG pathway analysis showing the primary enriched pathways of IL2RAhi-CCL22+-Treg cells. j Cell communication analysis showing the overlapping relationship between specific pre-NACT and post-NACT tumor samples.