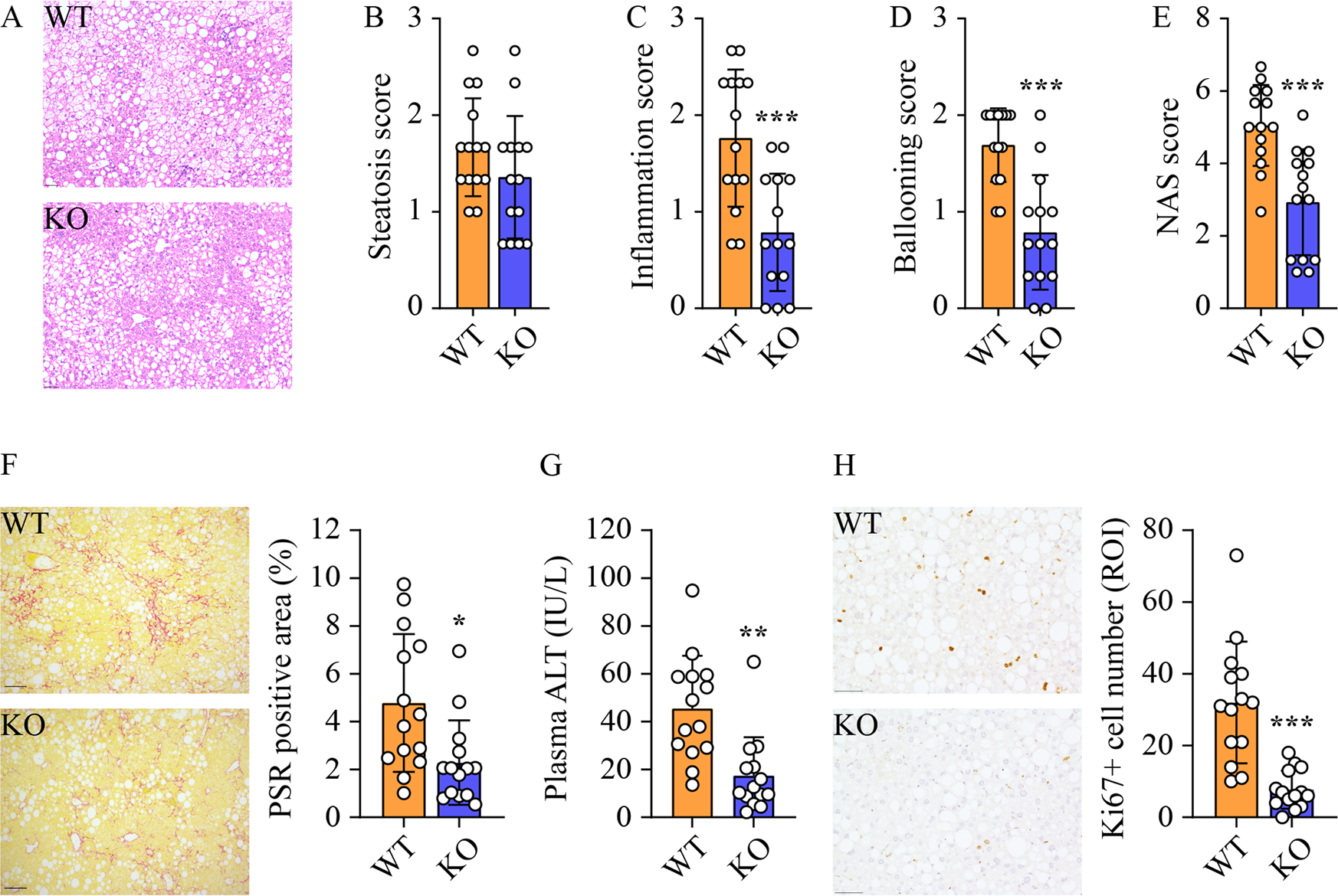
Fig. 2: Sphk2-KO mitigates HCC-promoting pathological changes in non-tumorous liver tissues.

Wild-type (WT) and Sphk2 knockout (KO) mice were fed with a high-fat, high-sugar diet (HFHSD) for 46 weeks. A H&E staining of non-tumorous liver tissues. B Steatosis, C inflammation and D ballooning were scored based on the H&E staining. E NAFLD activity score (NAS) was the unweighted sum of steatosis, inflammation, and ballooning scores. F Hepatic fibrosis in non-tumorous tissue was visualized and quantified using Picro Sirius Red (PSR) staining. G Plasma ALT level. H Cell proliferation in non-tumorous tissue of WT and KO livers was stained and quantified by Ki67 immunohistochemistry. Scale bar = 50 µm. Data are expressed as mean ± SD. n = 14. *p < 0.05; **p < 0.01; ***p < 0.001; versus WT.