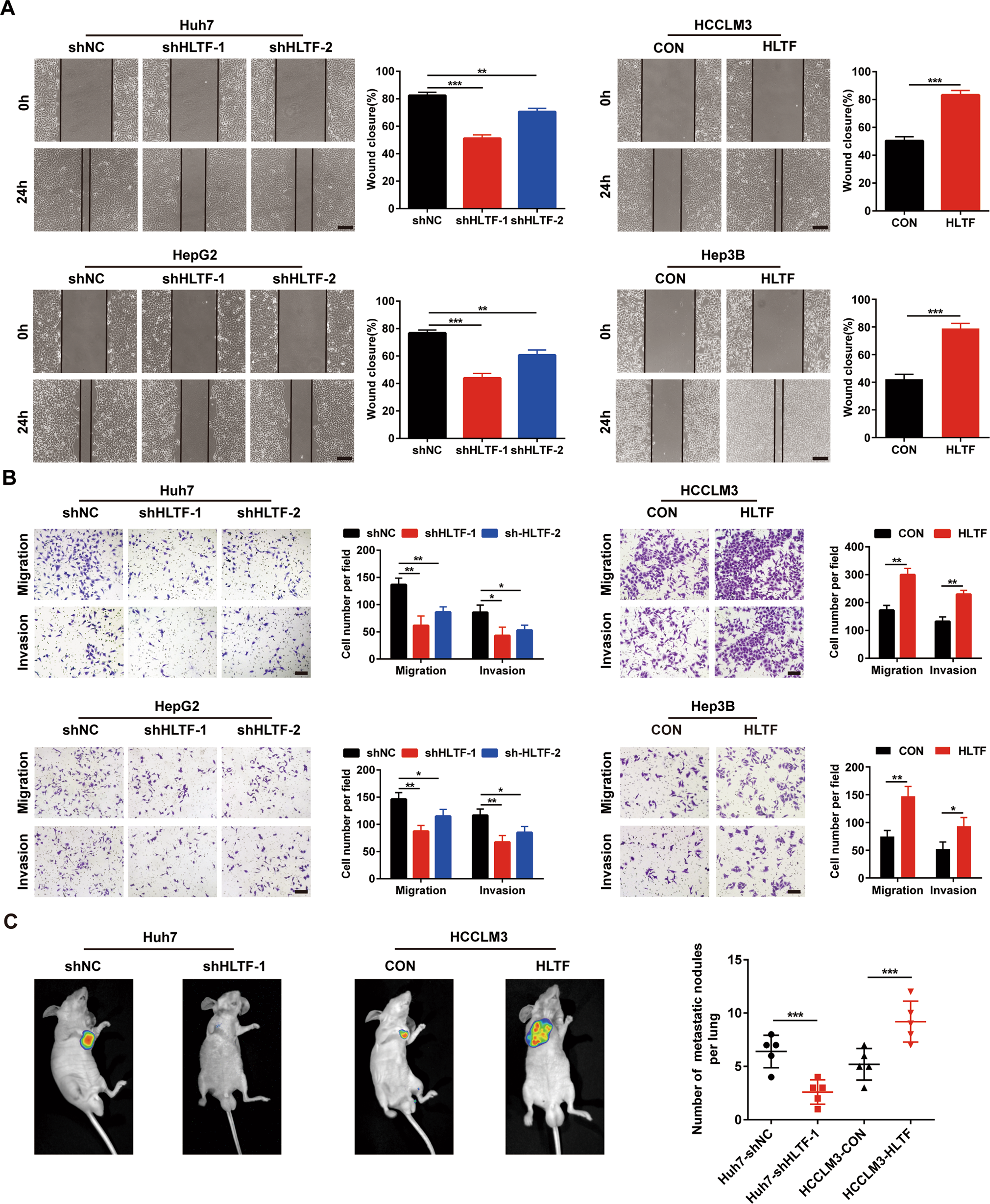
Fig. 3: HLTF promotes the migration and invasion of HCC cells.

A Representative images and statistical analysis of the wound-healing assay of HCC cells. Scale bars: 100 μm. B Representative images and corresponding statistical analysis of Transwell migration and invasion assays. Scale bars: 100 μm. C Representative bioluminescence images of lung metastasis model and statistical analysis of the number of metastatic nodules (n = 5/group). Experiments were done three times. Data are presented as means ± SD. *P < 0.05, **P < 0.01, ***P < 0.001.