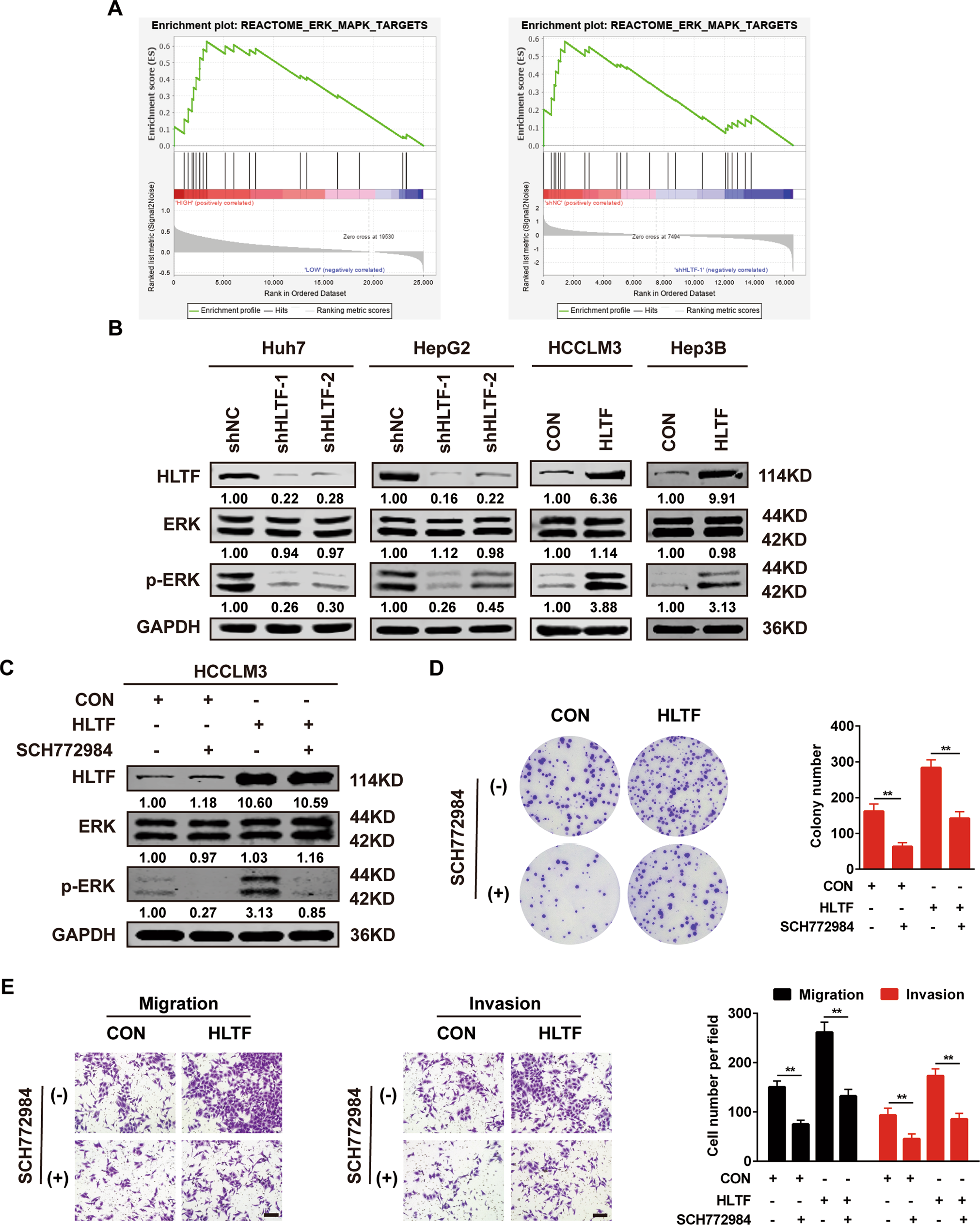
Fig. 4: ERK/MAPK pathway is involved in HLTF-induced proliferation and invasion in HCC.

A The result of GSEA showed that ERK/MAPK targets (REACTOME) signature was significantly enriched with HLTF high expression. B The protein expression of ERK and p-ERK were detected after HLTF silencing or overexpression. C The expression levels of HLTF, ERK and p-ERK in HCCLM3 cell line were detected by western blotting after SCH772984 treatment (10 μM). D Representative images and statistical analysis of colony formation assay after SCH772984 treatment (10 μM). E Representative images and statistical analysis of Transwell assays after SCH772984 treatment (10 μM). Scale bars: 100 μm. Experiments were done three times. Data are presented as means ± SD. **P < 0.01.