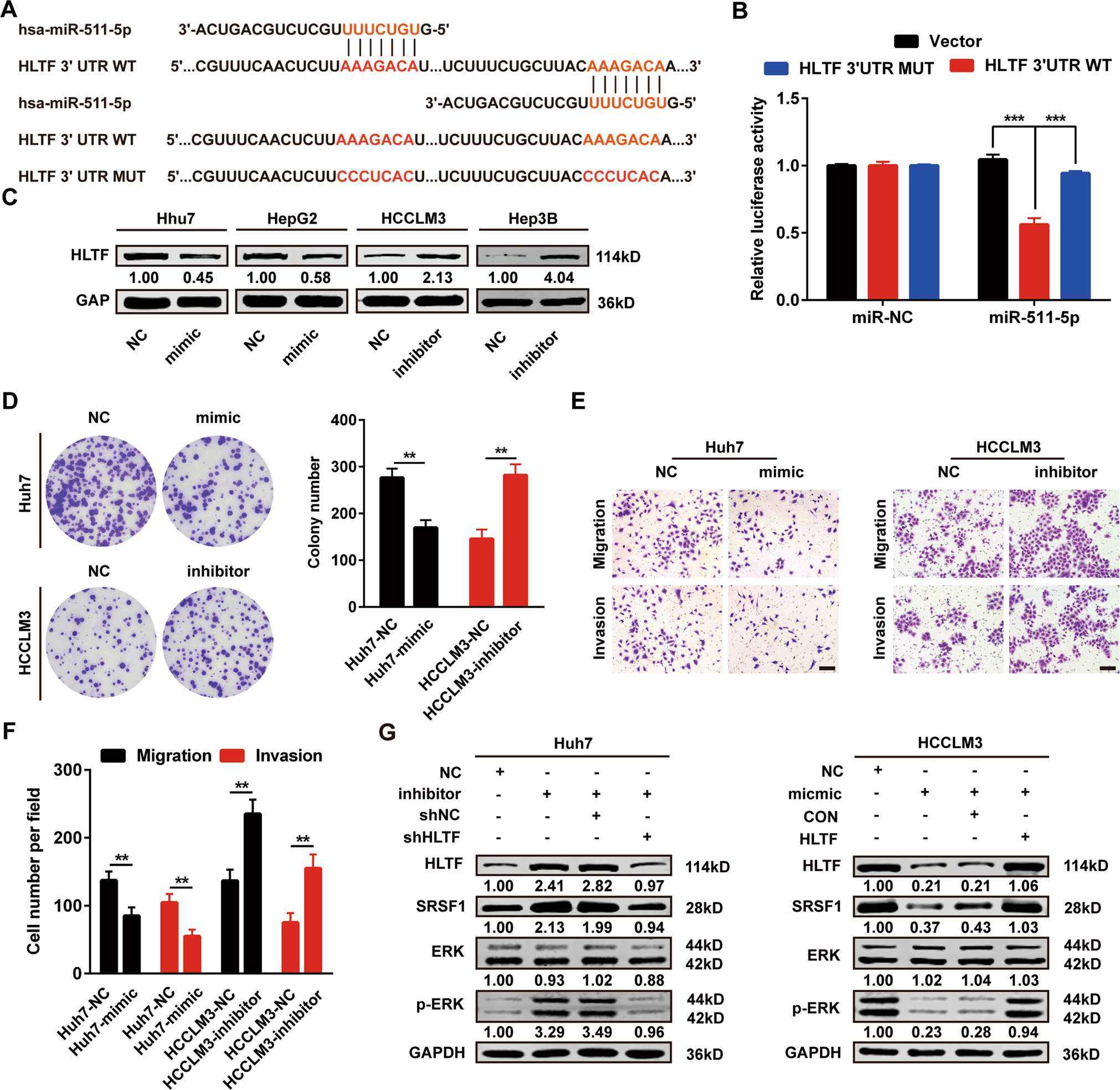
Fig. 6: MiR-511-5p targets HLTF and inhibits HLTF-mediated proliferation and metastasis in HCC.

A Binding sites between miR-511-5p and wild-type or mutant 3ʹ-UTRs sequences of HLTF mRNA. B Result of the luciferase reporter assay. Luciferase activity of 293T cell transfected with wild-type 3′-UTR was significantly suppressed by miR-511-5p overexpression. C The protein level of HLTF was decreased or promoted under the condition of miR-511-5p overexpression or silencing. D Representative images of colony formation assay and corresponding statistical analysis in indicated groups. E, F Representative images of Transwell migration and invasion assays and corresponding statistical analysis in indicated groups. G The expression of SRSF1 and the ERK/MAPK pathway was analyzed by western blot after transfecting with miR-511-5p inhibitor NC or miR-511-5p inhibitor in Huh7 cell, or miR-511-5p mimic NC or miR-511-5p mimic in HCCLM3 cell. Experiments were done three times. Data are presented as means ± SD. **P < 0.01, ***P < 0.001.