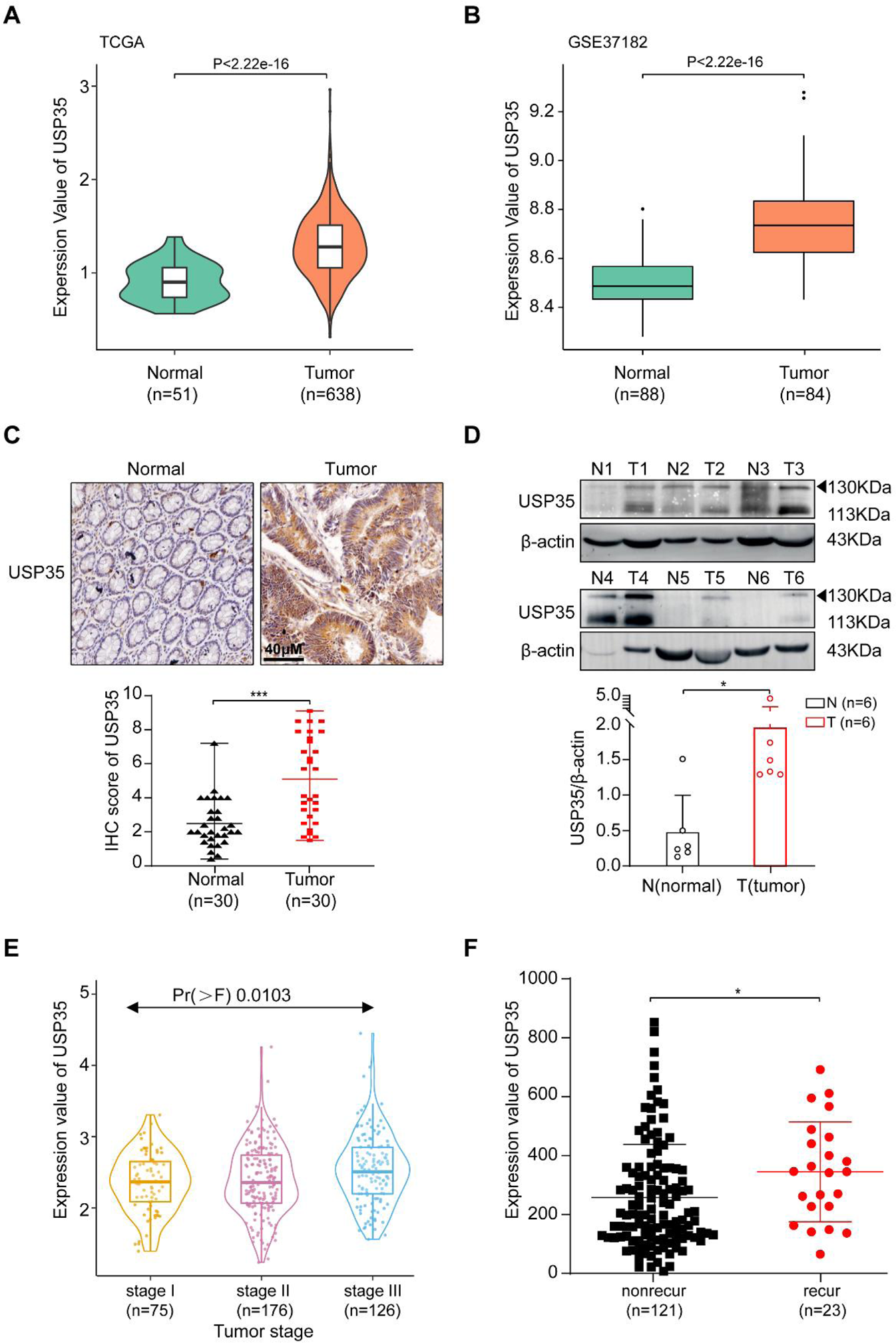
Fig. 1: USP35 is overexpressed in CRC patients.

A, B USP35 mRNA levels were higher in CRC patients according to the TCGA (A) and GEO (GSE37182) databases (B). C The representative immunohistochemistry staining of USP35 in CRC tissues and adjacent tissues (n = 30). Quantitative analysis was shown in the graphs. D The expression levels of USP35 in CRC tissues and adjacent tissues were detected by western blotting (n = 6). Quantitative analysis was shown in the graphs. E High expression of USP35 was associated with increased cancer stages in CRC patients based on TCGA database. F The expression of USP35 was higher in the patients with recurrent (recur) CRC compared the patients with nonrecurrent (nonrecur) CRC after receiving chemotherapy. The data were extracted from the TCGA database. All data are presented as mean ± SD. *p < 0.05, ***p < 0.001 based on the Student’s t test.