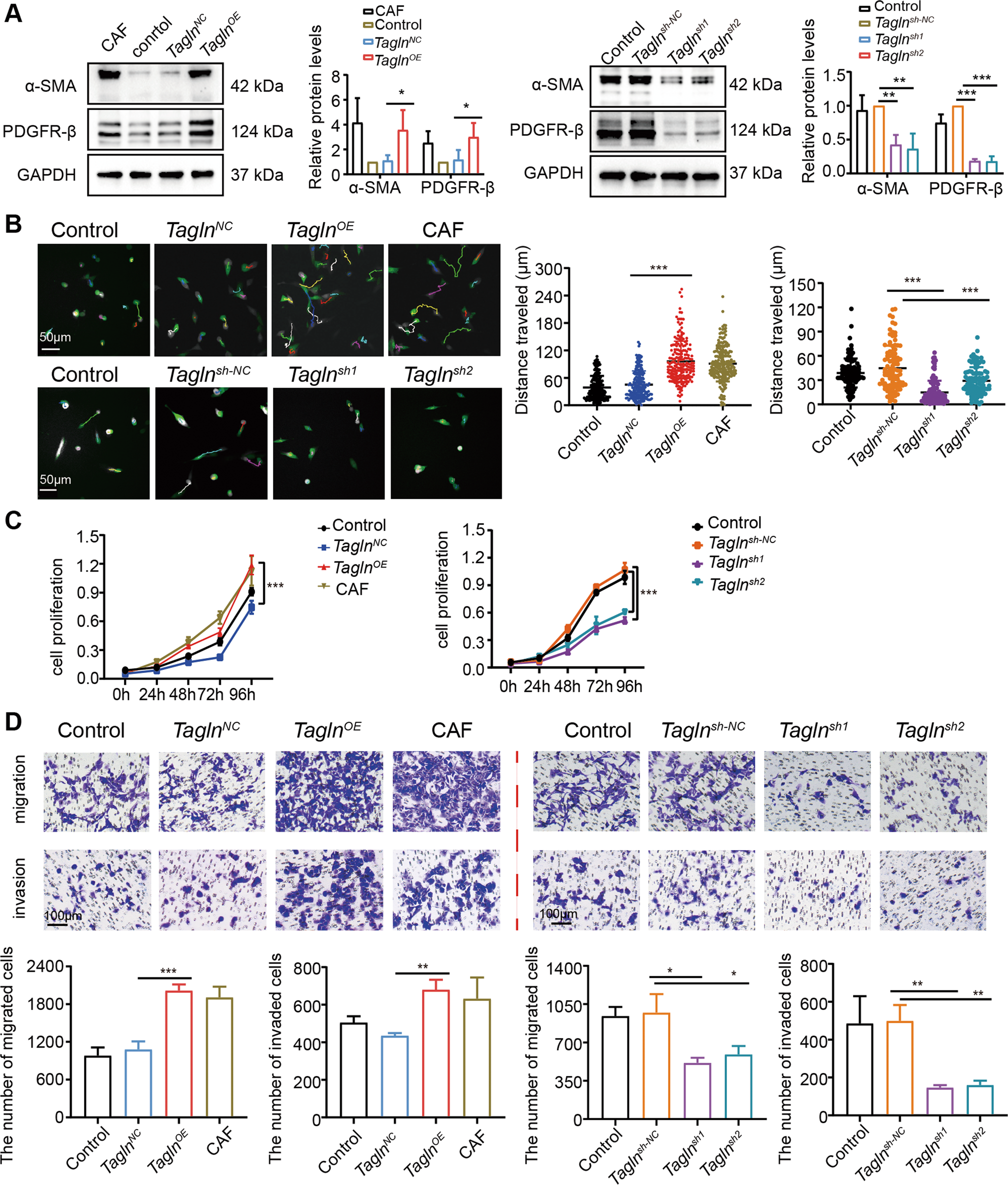
Fig. 3: Transgelin promotes fibroblasts activation.

A The effect of transgelin (TAGLN) on the protein levels of cancer-associated fibroblast (CAF) markers, evaluated by western blot (n = 3). B Representative images of time-lapse microscopy imaging of immortalized mouse embryonic fibroblast (iMEF) overexpressing Tagln or with Tagln knockdown. Each color line represents the tracking of a different cell. Total distance traveled for different fibroblasts. (TaglnOE iMEF n = 240, Taglnsh iMEF n = 120). Scale bar: 50 µm. C Changes in iMEF cell proliferation with Tagln overexpression or knockdown. D Effects of Tagln overexpression or knockdown on cell migration and invasion. ***p < 0.001, **p < 0.01, *p < 0.05.