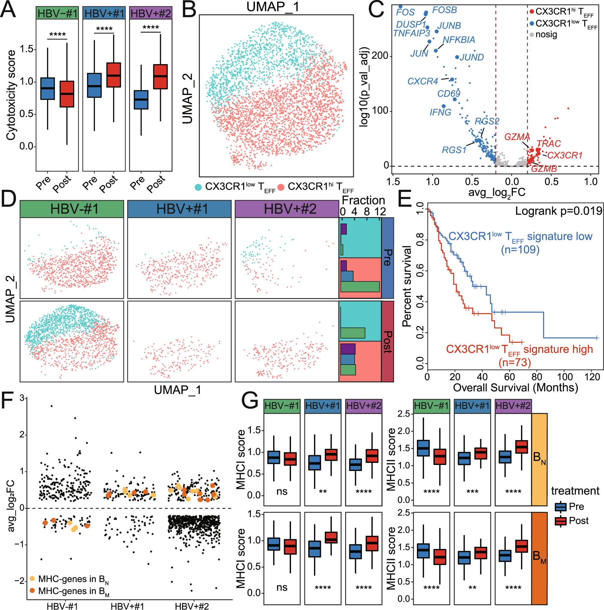
Fig. 3: Change of immune cell features and subsets in the 3 ESCC patients.
From: Anti-PD-1 therapy achieves favorable outcomes in HBV-positive non-liver cancer

A Box plots of the cytotoxicity score of CD8+ TEFF pre- and post-anti-PD-1 therapy in the three ESCC patients. Horizontal lines represent median values, with whiskers extending to the farthest data point within a maximum of 1.5× interquartile range. p-value was determined by Student’s t-test. ****p < 0.0001. B UMAP projection of CD8+ TEFF cells, colored by cell subset. C Volcano plots of differentially expressed genes (DEGs) between CX3CR1low and CX3CR1hi. The CX3CR1low-specific genes and CX3CR1hi-specific genes (Bonferroni-adjusted p-values < 0.05 and average Log2(fold-change) (avg_log2FC) > 0.2) were colored by blue and red, respectively. D UMAP projection of CD8+ TEFF cells in each sample, colored by cell subset (left panel), and fraction of each subset in the three ESCC patients (right panel). E Survival curves of CX3CR1low T signature high patients and other patients in ESCA samples from TCGA (n = 182). ESCA patients were divided into CX3CR1low T signature high patients and other patients on 60% cut-off. p-value was determined by two-tailed log-rank test. F Jitter dot plots of DEGs pre- and post-anti-PD-1 therapy in the two B-cell subsets in each patient (Bonferroni-adjusted p-value < 0.05 and avg_log2FC > 0.2). Orange dots and red dots represent MHC-associated genes in BN and BM, respectively. G Box plots of the MHC I score and MHC II score of BN and BM in three ESCC patients. p-value was calculated by Student’s t-test. ****p < 0.0001; **p < 0.01; ns, no significantly.