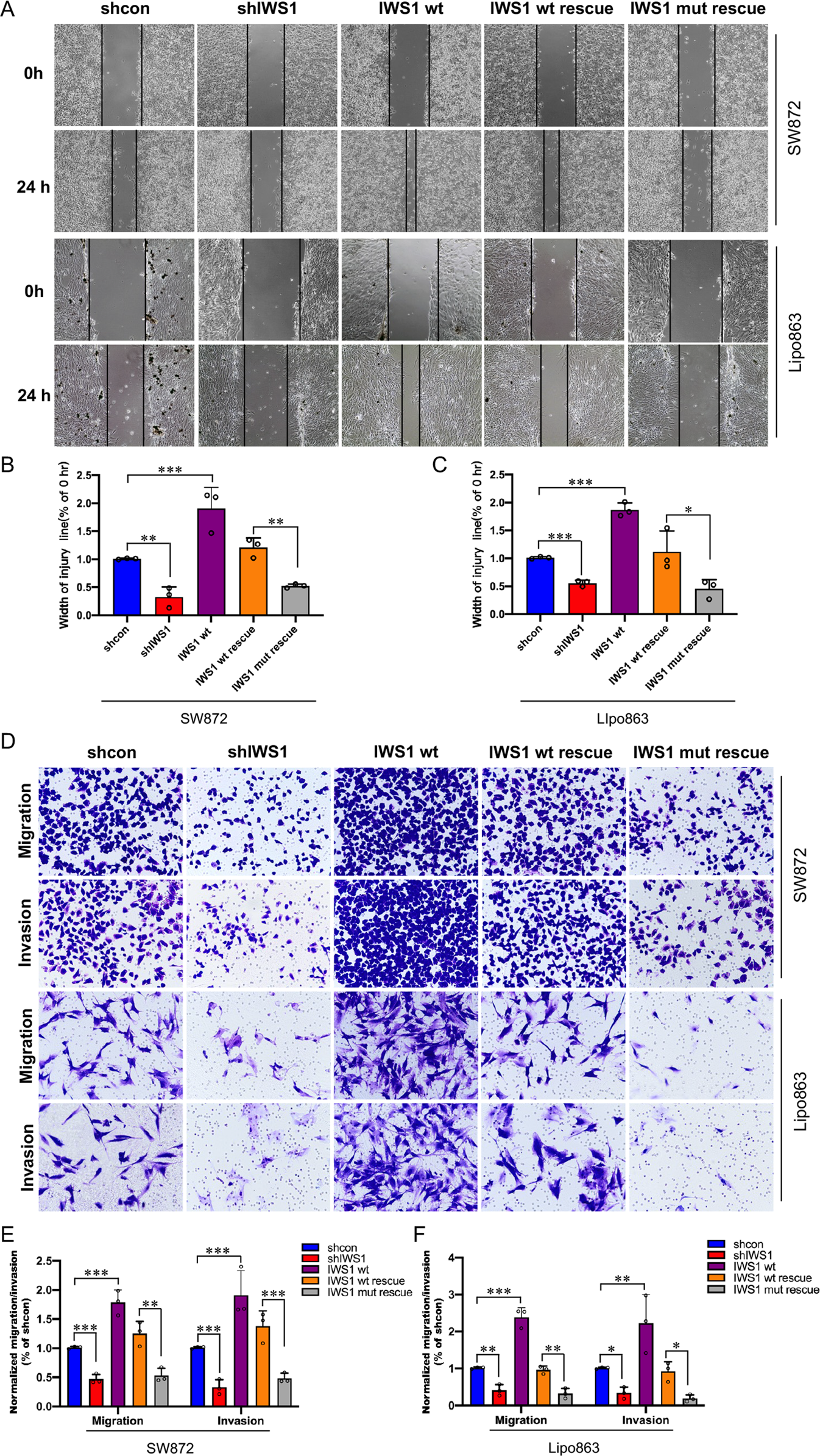
Fig. 4: IWS1 phosphorylation at Ser720/Thr721 promote LPS cell migration and invasion.

A Wound healing assay was conducted to detect the migratory ability of SW872 and Lipo863 cells transduced with shcontrol, shIWS1, IWS1 WT, shIWS1/WT-R or shIWS1/MT-R. B Wound healing analysis of the migratory ability in SW872 cells. C Wound healing analysis of the migratory ability in Lipo863 cells. D Transwell assays were performed to evaluate the migratory and invasive capacities of SW872 and Lipo863 cells transduced with shcontrol, shIWS1, IWS1 WT, shIWS1/WT-R or shIWS1/MT-R. E Transwell assays analysis of the migratory and invasive ability in SW872 cells. F Transwell assays analysis of the migratory and invasive ability in Lipo863 cells. **p < 0.05, **p < 0.01, ***p < 0.001.