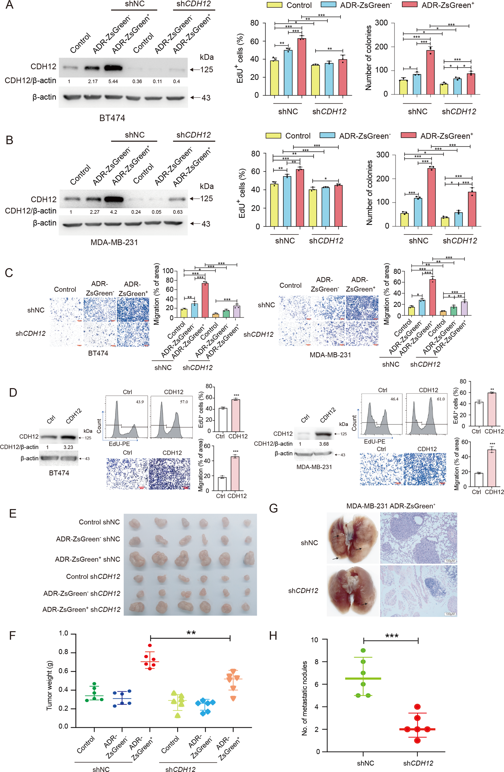
Fig. 4: The elevated CDH12 promotes the enhanced malignancy in anastatic breast cancer cells.

A, B The effect of CDH12 knockdown in the indicated cell populations on EdU incorporation and colony formation. Left: Western blot showing the knockdown efficiency. Middle: the results of EdU incorporation assays. Right: the results of colony formation assays. n = 3. C The results of transwell migration assays on the indicated cell populations. Scale bars, 200 μm. n = 3. D The effect of CDH12 overexpression on EdU incorporation and transwell migration in BT474 and MDA-MB-231 cells. Scale bars, 200 μm. n = 3. E Image of the xenografts formed by the indicated cell populations derived from MDA-MB-231 cells. F The weights of the xenografts in (E). n = 6. G, H The effect of knocking down CDH12 on lung metastasis of MDA-MB-231-ADR-ZsGreen+ cells. G: the representative images of lungs and H & E staining. Scale bars for the images of H & E staining are 100 μm. Black arrows point to examples of tumor nodules. H: the number of metastatic tumor nodules in lungs from each mouse. n = 6. Data are presented as mean ± SEM. Statistical significance was determined using one-way ANOVA with Tukey test for comparing three or more groups or t-test for comparing two groups. *P < 0.05; **P < 0.01; ***P < 0.001.