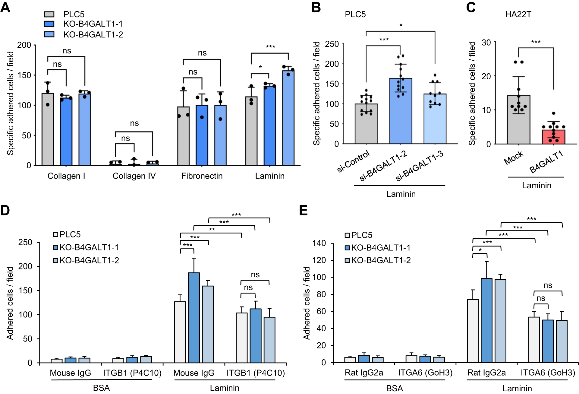
Fig. 5: B4GALT1 regulates HCC cell-laminin adhesion.

A Effects of B4GALT1 knockout on cell-ECM adhesion. Wild-type (control) and B4GALT1 knockout PLC5 cells (two clones: ko-B4GALT1-1 and ko-B4GALT1-2) were seeded into 96-well plates coated with collagen I, collagen IV, fibronectin, or laminin. After incubation for 30 min, the wells were washed three times with PBS and the number of adhered cells was counted under an inverted microscope. Representative results from three independent experiments are shown. The number of specific adhered cells is calculated by the number of cells adhered on ECM subtracted by those adhered to BSA. B Effects of B4GALT1 overexpression on cell-laminin adhesion in HA22T cells. Mock and B4GALT1 overexpressing HA22T cells were seeded into 96-well plates coated with laminin. C Effects of B4GALT1 knockdown on cell-laminin adhesion in PLC5 cells. Control and B4GALT1 knockdown PLC5 cells were seeded into 96-well plates coated with laminin. Two independent siRNAs (si-B4GALT1-2 and si-B4GALT1-3) were used. D Wild-type (WT) or B4GALT1 knockout PLC5 cells were pre-treated with integrin β1 blocking antibody (P4C10) or mouse IgG control for 10 min and then plated into laminin-coated 96 well plates for 30 min. E WT and B4GALT1 KO cells were pre-treated with integrin α6 blocking antibody (GoH3) for 10 min and then plated into laminin-coated 96 well plates for 30 min. Rat IgG2a was used for control. Data are presented as the mean ± SD. *P < 0.05; **P < 0.01; ***P < 0.001; ns, not significant. Student’s t-test.