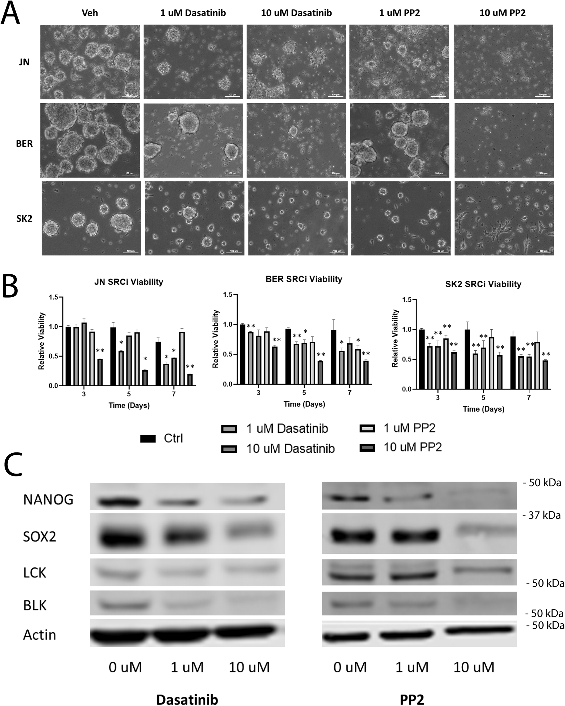
Fig. 6: SRC kinase inhibitors reduce CSC characteristics.

A Light microscopy of JN-DSRCT-1, BER-DSRCT, and SK-DSRCT2 cells grown in sphere culture conditions and treated for 7 days with vehicle control, 1 μM dasatinib, 10 μM dasatinib, 1 μM PP2, or 10 μM PP2 (scale bar = 100 µm). B Viability of DSRCT cells in sphere culture treated with SRC inhibitors for 3-, 5-, or 7 days (n = 3, *p < 0.05, **p < 0.01, ANOVA). C Western blot analysis of BER-DSRCT sphere culture cells treated for 7 days with vehicle control, 1 μM dasatinib, 10 μM dasatinib, 1 μM PP2, or 10 μM PP2.