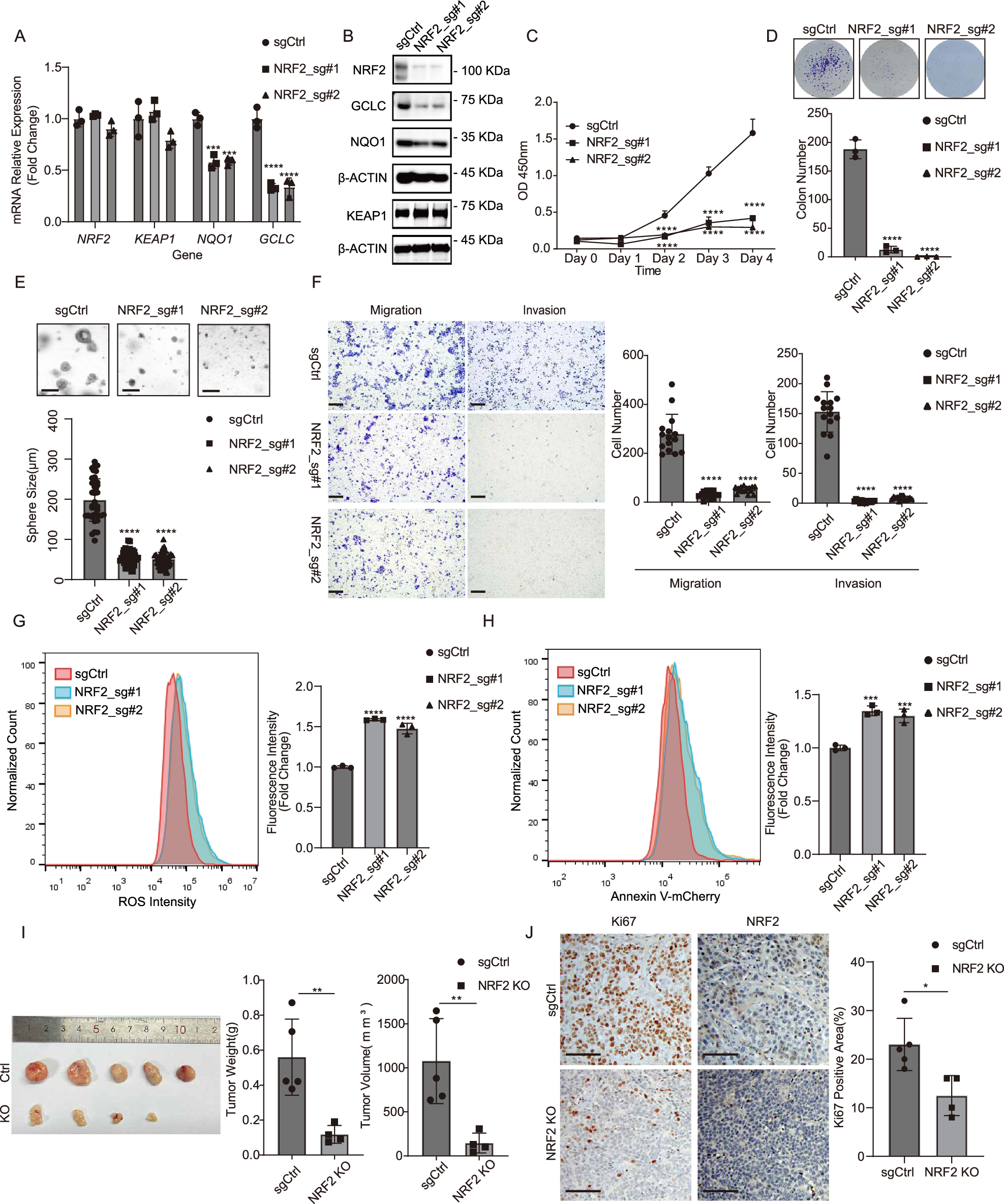
Fig. 2: NRF2 promoted tumor growth in vitro and in vivo.

A The mRNA expression levels of NQO1 and GCLC in FaDu cells were reduced upon NRF2 knockout measured by RT-qPCR analysis. Mean ± SD, n = 3. ****P < 0.0001. B The protein levels of NRF2, GCLC, and NQO1 in FaDu cells were reduced following NRF2 depletion. C Proliferation of FaDu cells was significantly inhibited upon NRF2 knockout. Mean ± SD, n = 3, ****P < 0.0001. D Colony formation capability of FaDu cells was impaired upon NRF2 knockout. Mean ± SD, n = 3, ****P < 0.0001. E The ability of FaDu cells to form spheres was impaired upon NRF2 knockout (scale bar =200μm). Mean ± SD, n > 3, ****P < 0.0001. F The abilities of migration and invasion in FaDu cells were impaired upon NRF2 knockout (scale bar = 200 μm). Mean ± SD, n = 3, ****P < 0.0001. G NRF2 depletion dramatically induced ROS levels in FaDu cells measured by flow cytometry. Mean ± SD, n = 3, ****P < 0.0001. H NRF2 depletion dramatically induced apoptosis in FaDu cells assessed by Annexin V-mCherry staining. Mean ± SD, n = 3, ***P < 0.001. I NRF2 depletion significantly suppressed subcutaneous tumor growth in nude mice (n = 5 for each group). Mean ± SD, **P < 0.01. J Representative immunohistochemical staining demonstrated that NRF2 depletion markedly suppressed cell proliferation measured by Ki67 staining (scale bar = 100 μm). Mean ± SD, n = 5, *P < 0.05.