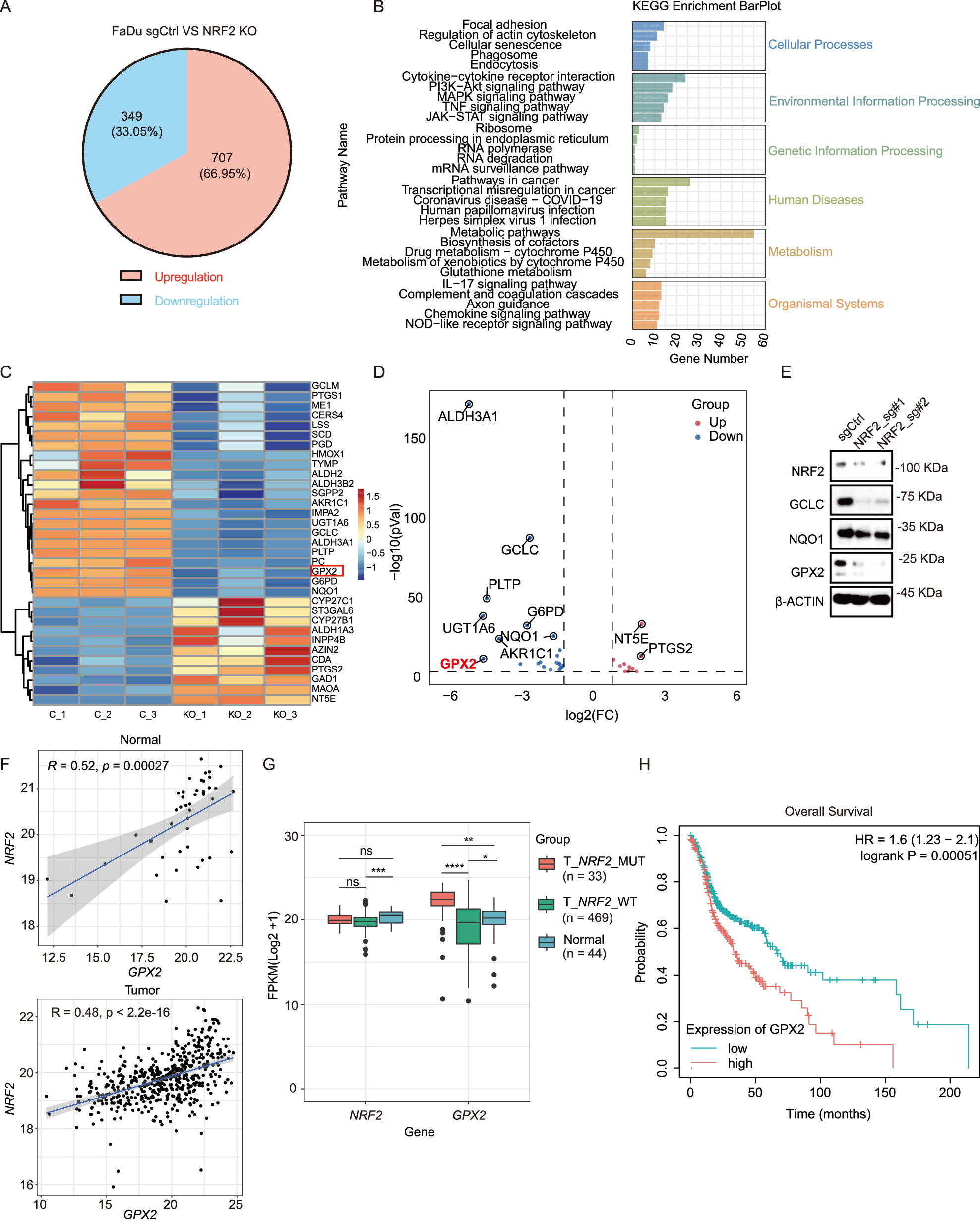
Fig. 3: GPX2 was a potential downstream target of NRF2 signaling.

A RNA-Seq identified 707 upregulated and 349 downregulated genes following NRF2 depletion in FaDu cells. B Gene categories were significantly enriched (P ≤ 0.05) for genes with altered expression in KEGG pathways in FaDu cells upon NRF2 knockout. C A heatmap displays the changes in expression of various metabolic genes in FaDu cells upon NRF2 knockout. D Volcano plot showed the differential expression of genes (DEGs) following NRF2 depletion. Blue, downregulated genes; Red, upregulated genes. E Reduced protein levels of GCLC, NQO1, and GPX2 were observed in FaDu cells following NRF2 depletion. F The mRNA expression levels of GPX2 were positively correlated with NRF2 expression in both normal and tumor tissues (R = 0.52, p = 00027 vs R = 0.48, p < 2.2e-16). G Increased expression levels of GPX2 were observed in patients with NRF2 mutations in the TCGA-HNSCC cohort (n = 546). Mean ± SD,****P < 0.0001. H K-M analysis showed that high expression levels of GPX2 were correlated with a poor prognosis in HNSCC from the TCGA-HNSCC cohort (n = 499).