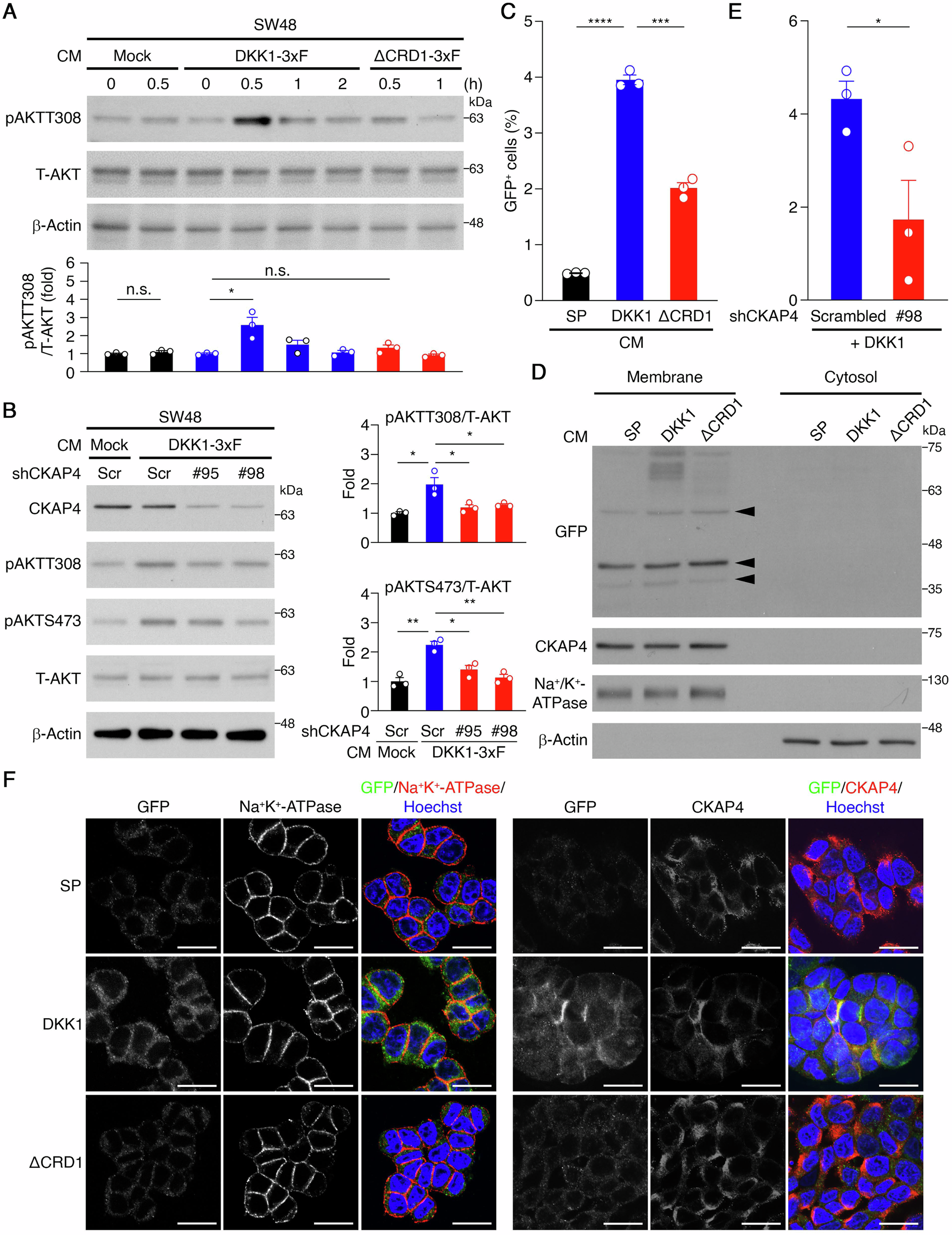
Fig. 3: A secreted form of DKK1 promotes AKT activation via CKAP4 engagement in CRC cells.
From: DKK1 as a chemoresistant protein modulates oxaliplatin responses in colorectal cancer

A Representative western blots of the CM treatment experiments on SW48 cells (top) and quantification analysis (bottom). β-Actin served as a loading control. *p < 0.05. n.s. not significant. Data are mean ± SEM. (n = 3). B Representative western blots of the CM treatment experiments on SW48 cells expressing CKAP4 shRNAs or carrying a scrambled control (left) and quantification analysis (right). β-Actin served as a loading control. *p < 0.05, **p < 0.01. Data are mean ± SEM. (n = 3). C Percentage of GFP+ cells in the CM treatment experiments on SW48 cells. ***p < 0.001, ****p < 0.0001. Data are mean ± SEM. (n = 3). D Representative western blots of membrane protein isolation and cell fractionation experiments of the CM treatment experiments on SW48 cells (n = 3). Arrows indicate non-specific bands. E Percentage of GFP+ cells in CM treatment experiments on SW48 cells expressing CKAP4 shRNAs or a scrambled control. *p < 0.05. Data are mean ± SEM. (n = 3). F Representative images of the CM treatment experiments on SW48 cells, as determined by immunocytochemistry and confocal laser scanning microscopy. Scale bar: 20 μm.