Fig. 4: sDKK1 modulates oxaliplatin responses in CRC cells.
From: DKK1 as a chemoresistant protein modulates oxaliplatin responses in colorectal cancer

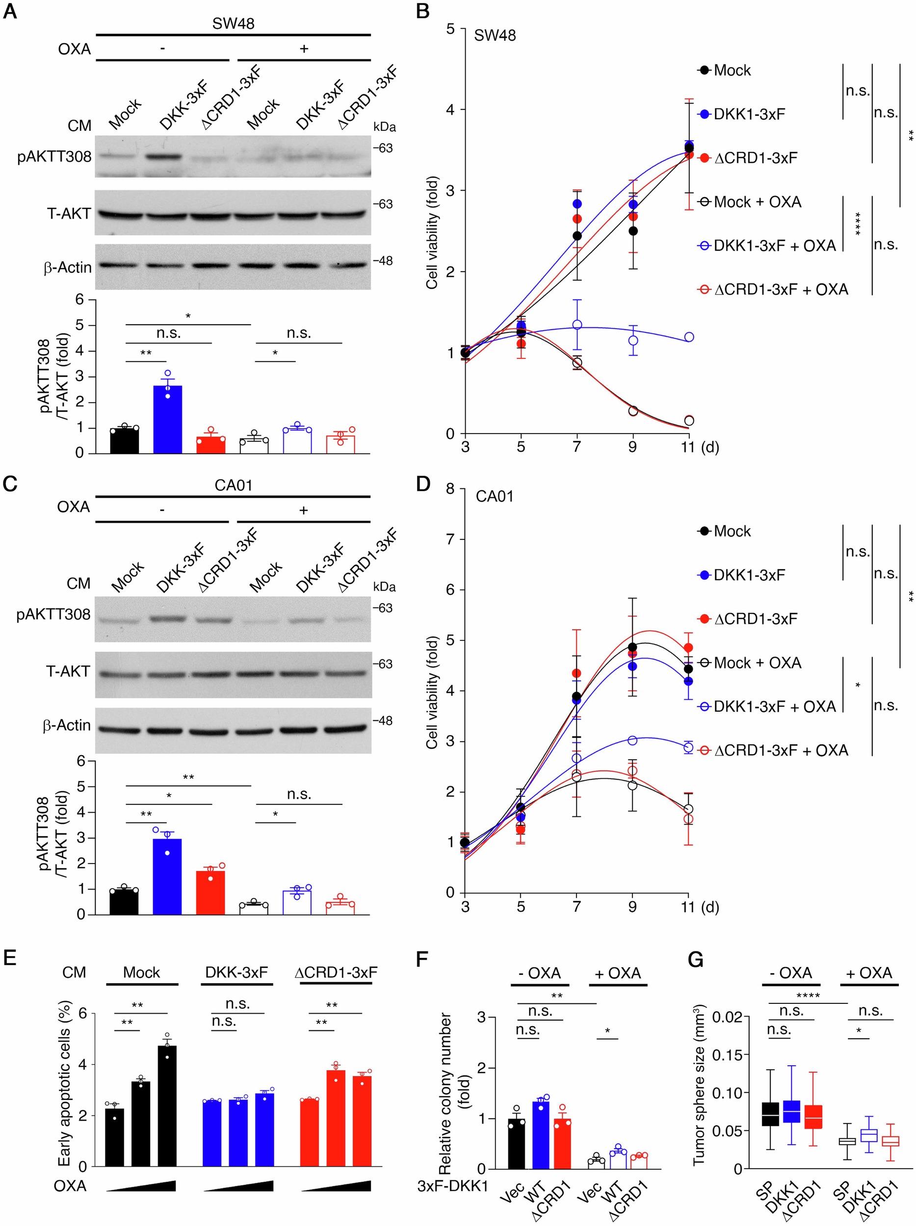
A Representative western blots of the CM treatment experiments on SW48 cells in response to oxaliplatin (top) and quantification analysis (bottom). β-Actin served as a loading control. *p < 0.05, **p < 0.01, n.s. not significant. Data are mean ± SEM (n = 3). B Cell growth curves of the CM treatment experiments on SW48 in response to oxaliplatin, as determined by MTS assays. **p < 0.01, ****p < 0.0001, n.s. not significant. Data are mean ± SEM (n = 3). C Representative western blots of the CM treatment experiments on CA01 cells in response to oxaliplatin (top) and quantification analysis (bottom). β-Actin served as a loading control. *p < 0.05, **p < 0.01, n.s. not significant. Data are mean ± SEM (n = 3). D Cell growth curves of the CM treatment experiments on CA01 in response to oxaliplatin, as determined by MTS assays. *p < 0.05, **p < 0.01, n.s. not significant. Data are mean ± SEM (n = 3). E Apoptosis analysis was performed in CM treatment experiments on SW48 cells in response to 0, 0.1, and 0.3 µM of oxaliplatin. **p < 0.01, ***p < 0.001. n.s. not significant. Data are mean ± SEM (n = 3). F Quantification analysis of clonogenic growth assays for SW48 cells stably expressing DKK1-3xF (WT) and DKK1ΔCRD1-3xF (ΔCRD1), or carrying an empty vector (Vec) in response to oxaliplatin (top) and (bottom). *p < 0.05; **p < 0.01, n.s. not significant. Data are mean ± SEM (n = 3). G Quantification analysis of tumor sphere size in SW48 cells stably expressing SP-GFP (SP), DKK1-GFP (DKK1), or DKK1ΔCRD1-GFP (ΔCRD1) in response to oxaliplatin. *p < 0.05, ****p < 0.0001, n.s. not significant. Data are mean ± SEM. A total of 30 tumor spheres were counted in each experimental setting.