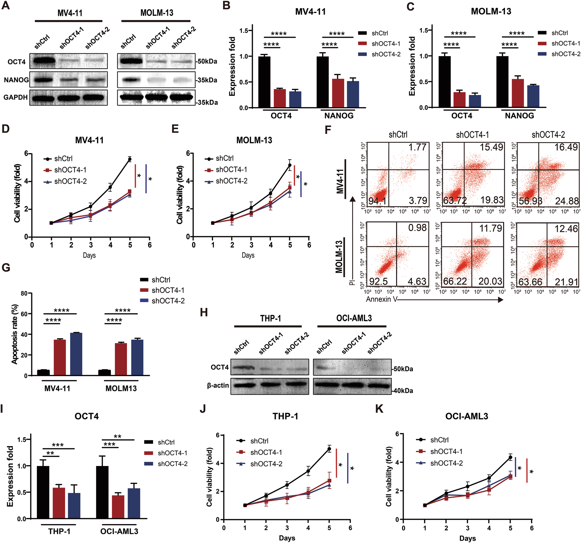
Fig. 2: Knockdown of OCT4 suppresses FLT3-ITD+ AML cell growth and induces apoptosis.

A OCT4’s suppression effectiveness and the protein expression of NANOG were assessed using western blotting analysis after transfecting MV4-11 (B) and MOLM-13 cells (C) with lentiviral vectors of OCT4 shRNA (shOCT4-1 and shOCT4-2) or control shRNA (shCtrl) for 48 h. The growth of MV4-11 (D) and MOLM-13 (E) cells was evaluated by the CCK-8 assay. F Examination of apoptosis via flow cytometry following 48 h of MV4-11 and MOLM-13 cell transduction. G Apoptosis was examined through the application of annexin V/propidium iodide (PI) markers. H Lentiviral vectors of OCT4 shRNA or shCtrl were transfected to THP-1 and OCI-AML3 cells for 48 h, followed by western blotting assay to detect the indicated proteins. I The protein expression of OCT4 after transfecting THP-1 and OCI-AML3 cells with lentiviral vectors of OCT4 shRNA or control shCtrl for 48 h using western blotting analysis. The growth of THP-1 (J) and OCI-AML3 (K) cells was evaluated by the CCK-8 assay. The statistical result is the mean ± SEM. *p < 0.05, **p < 0.01, ***p < 0.001, ****p < 0.0001.