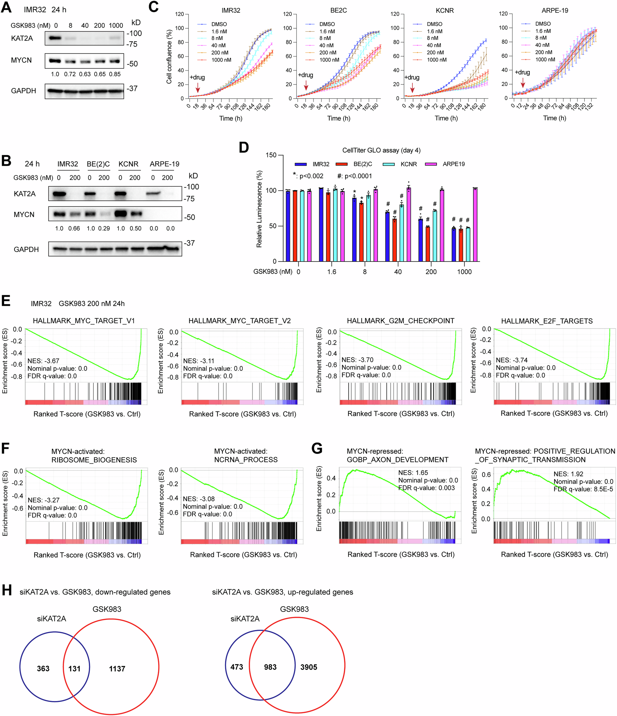
Fig. 6: Targeting KAT2A with PROTAC degrader suppresses NB cell proliferation.

A, B KAT2A PROTAC degrader GSK983 treatment of NB cells leads to the reduction of KAT2A, which is accompanied by a decrease of MYCN at protein levels. C Targeting KAT2A with GSK983 leads to a decrease in cell proliferation in NB cell lines but not normal cell line ARPE-19 based on IncuCyte cell confluence assay (n = 4 for IMR32 and ARPE19; n = 3 for BE(2)C and KCNR), and D, based on CellTiter-Glo cell viability assay (n = 4 for IMR32 and ARPE19; n = 3 for BE(2)C and KCNR). Data are presented as mean ± SEM. E GSEA shows that the targeting of KAT2A with GSK983 in IMR32 cells for 24 h results in a significant negative enrichment of MYC targets, G2M checkpoint genes, and E2F targets. F GSEA shows that the targeting of KAT2A with GSK983 results in a significant negative enrichment of genes involved in RNA processing and ribosome biogenesis that are activated by MYCN. G GSEA shows that the targeting of KAT2A with GSK983 results in a significant positive enrichment of genes neuronal genes that are repressed by MYCN. H Venn diagram analysis of the genes down-regulated and up-regulated by genetic silencing of KAT2A and PROTAC-mediated KAT2A degradation. Approximately 26% of genes down-regulated after genetic silencing of KAT2A are also found to be down-regulated after treatment with the KAT2A PROTAC degrader GSK983 (left panel), while approximately 67% of genes up-regulated after genetic silencing of KAT2A are also up-regulated after GSK983 treatment (right panel). Genes are considered differentially expressed when there is a ≥ 1.25-fold increase or decrease in mRNA levels with p < 0.05. Data information: In panel (D), data are presented as mean ± SE. The results are a representative set of two independent experiments. Statistical differences were assessed using one-way ANOVA. In panels (E–G), GSEA uses permutation testing to estimate the significance of the enrichment score.