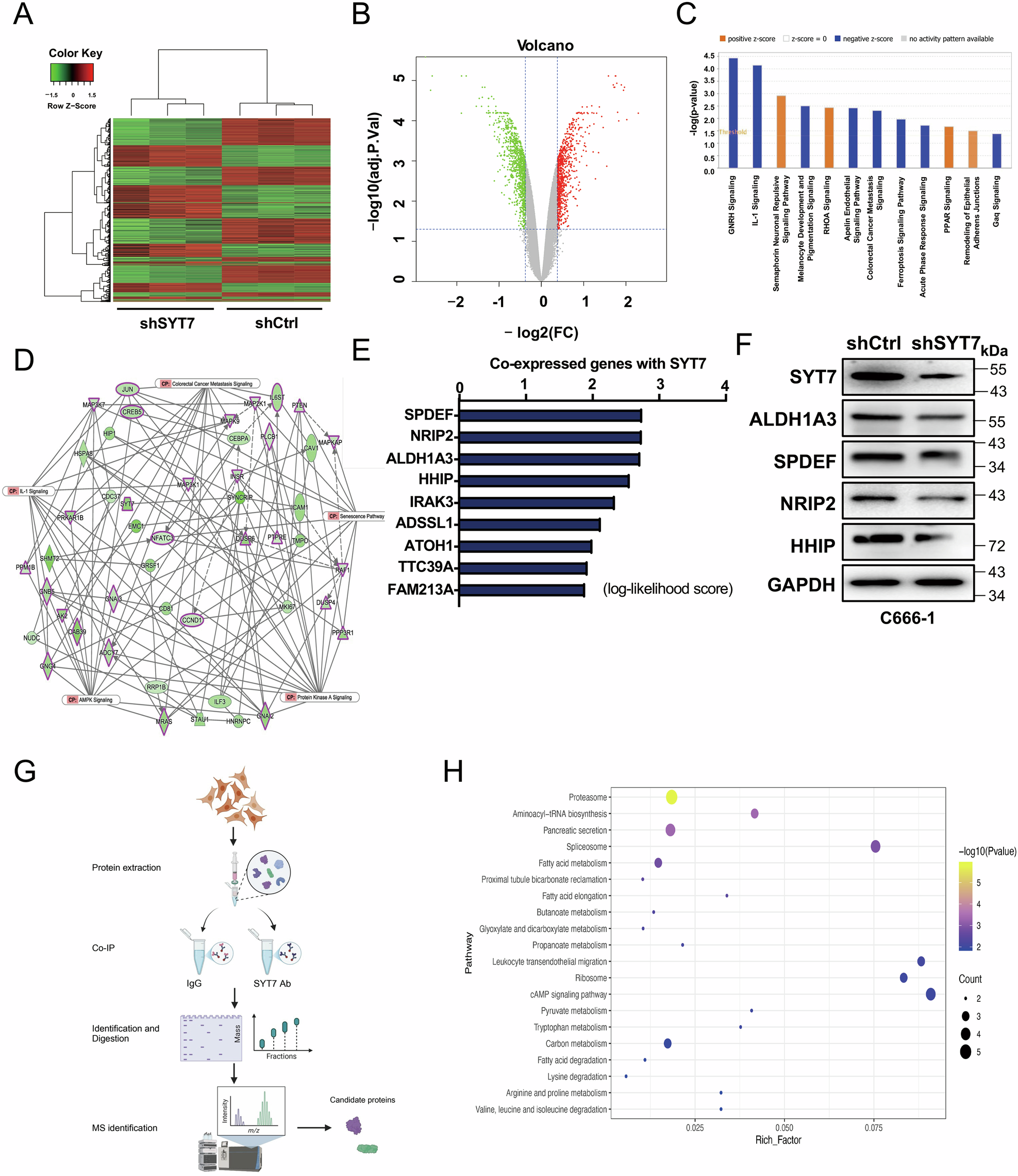
Fig. 2: ALDH1A3 is a critical downstream target of SYT7-mediated NPC carcinogenesis.

A Heatmap of DEGs in stable shCtrl and shSYT7 C666-1 cells generated using RNA-sequencing (n = 3). B Volcano plot of DEGs between shCtrl and shSYT7 C666-1 cells. C Classic pathway enrichment analysis based on IPA. D An IPA-based interaction network for SYT7 and the DEGs. E Co-expression of SYT7 with various genes. F The protein expression levels of SPDEF, NRIP2, ALDH1A3 and HHIP were detected by immunoblot in shCtrl and shSYT7 C666-1 cells. G Schematic diagram illustration of the IP-MS procedure. Created in BioRender. H KEGG pathway enrichment analysis of Top 20 interacting proteins revealed that significant enrichment of interacting proteins in the “Proteasome pathway”.